Texas Instruments TPS61372同期ブースト・コンバータ
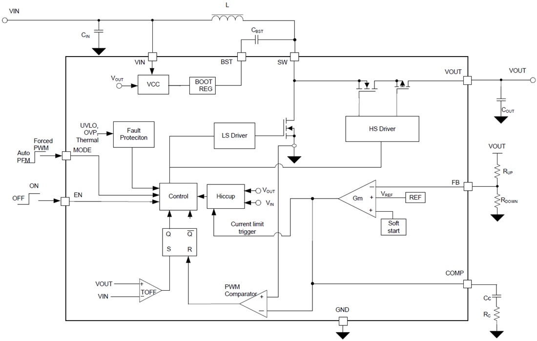
Texas Instruments TPS61372同期ブースト・コンバータは、負荷切断機能が内蔵されている完全統合コンバータです。このデバイスは、3.8Aの電流制限で最高16Vの出力電圧をサポートしています。入力電圧範囲は2.5V〜5.5Vで、シングルセル・リチウムイオン・バッテリまたは5Vバスで駆動するアプリケーションをサポートしています。TPS61372には、適応型オフ時間制御トポロジが搭載されたピーク電流モードが採用されています。このデバイスは、中~重負荷まで1.5MHzのPWM動作で作動します。軽負荷状態でこのデバイスは、MODEピン接続によって自動PFMまたは強制PWM動作のいずれかで構成できます。自動PFMモードには、軽負荷で高効率のメリットがあります。強制PWMモード動作によって、負荷範囲全体で一定のスイッチング周波数が保持されます。TPS61372には、スタートアップ時の突入電流を最小限に抑えるソフトスタートがあります。TPS61372は、シャットダウン時の負荷接続が特徴で、ヒカップモードの出力ショート保護を実現しています。また、このデバイスには、出力過電圧とサーマルシャットダウン保護も搭載されています。TPS61372は、コンパクトなソリューション・サイズで、16ピンWCSP 1.57mm×1.52mmパッケージの高さ0.5mmになっています。
特徴
- 入力電圧範囲: 2.5V~5.5V
- 出力電圧範囲: 最高16V
- オン抵抗
- ローサイドFET - 33mΩ
- ハイサイドFET - 104mΩ
- スイッチ・ピーク電流制限: 3.8A
- 自己消費電流VIN: 74µA
- 自己消費電流VOUT: 10µA
- シャットダウン電流: VIN: 1µA
- スイッチング周波数: 1.5MHz
- ソフトスタート時間: 0.9ms
- ヒカップ出力ショート保護
- 自動PFMと強制PWMを選択可能
- シャットダウン時の負荷切断
- 外部ループ補償
- 出力過電圧保護
- 1.57mm×1.52mm×0.5mm 16ピンWCSP
アプリケーション
- RF PAドライバ
- NANDフラッシュ
- バックアップ電源
- モータドライバ
- 光学センサ・ドライバ
機能ブロック図
公開: 2019-03-27
| 更新済み: 2023-08-11
