TPS61376には、適応型オフタイム制御トポロジが搭載されたピーク電流モードが実装されています。このデバイスは、中~重負荷でPWMモードで作動します。軽負荷状態では、このデバイスはPFMモードに入り、負荷電流範囲全体で高効率を維持します。TPS61376には、多数の堅牢な保護機能も統合されています。これらには、出力過電圧保護、サイクル・バイ・サイクルの過電流保護、サーマルシャットダウンがあります。Texas Instruments TPS61376は、非常に小さなソリューションサイズになっ™ており、2.5mm × 2.0mm HotRod Lite VQFNパッケージに収められています。
特徴
- 広い入力電圧と出力電圧範囲
- 入力電圧範囲: 2.9V~23V
- 出力電圧範囲: 4.5V~25V
- ピークインダクタ電流制限 4.5A(最大値)
- 0.1A~3Aのプログラマブル入力平均電流制限範囲
- スイッチング周波数
- TPS61376: 1.2MHz
- TPS613761: 650KHz
- 統合2つのMOSFET
- ISO FET(40mΩ)
- ローサイドFET(50mΩ)
- 安全性と堅牢な動作が特徴
- 出力電圧保護
- サイクル別の過電流保護
- ENシャットダウン時の入力と出力の間の真の切断
- 熱シャットダウン
- 正確なEN/UVLO閾値
- 外部ループ補償
- 2.5mm × 2.0mm HotRod™ Lite VQFNパッケージ
アプリケーション
- ePOS小売オートメーションと決済
- バーコードスキャナ
- スマートスピーカ
- 電化製品
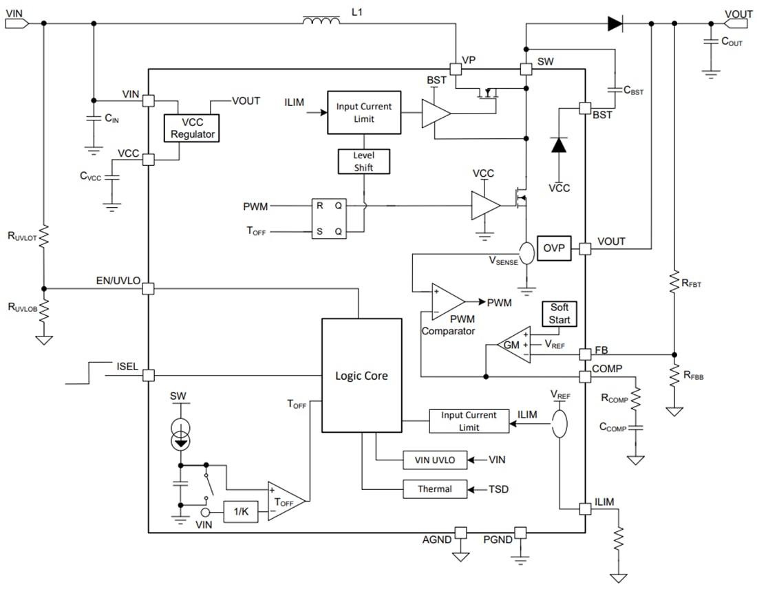
機能ブロック図
公開: 2022-11-09
| 更新済み: 2022-11-11

