Texas Instruments TPS61391ブーストコンバータ
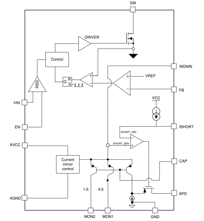
Texas Instruments TPS61391ブーストコンバータは、700kHzパルス幅変調(PWM)昇圧型コンバータで、85VスイッチFETが備わっています。85VスイッチFETは、APDのバイアス接続を目的として、低入力電圧を高電圧に変換します。これらのブーストコンバータは、2.5V~5.5Vの入力電圧範囲および最大1000mAまでのスイッチングピーク電流に対応しています。TPS61391ブーストコンバータには、精度の高い電流ミラーが備わっており、1:5または4:5から選択できるゲインオプションがあります。これらのコンバータには、統合型ハイパワー光保護が搭載されており、APD電力経路を装備、0.5µs標準応答時間をともなう直列接続されたFETが追加されています。TPS61391ブーストコンバータは、下部に露出パッドが備わっている3mm x 3mm QFNパッケージでご用意があります。代表的なアプリケーションには、APDバイアス、光ライン端子、高電圧センサ供給があります。特徴
- 入力電圧範囲: 2.5V~5.5V
- 最高85Vまでの出力電圧範囲
- スイッチングFETの0.9ΩR(DS)on
- 1000mAスイッチ電流制限
- 0.5µs応答時間が備わっている高光電力保護
- 700kHzのスイッチング周波数
- 消費電流:
- VINから110µA
- VOUTから340µA
- AVCCから140µA
- 4.8msソフトスタート時間
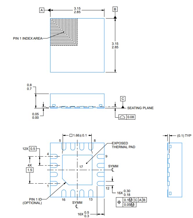
- 3mm x 3mm x 0.75mm QFNパッケージ
アプリケーション
- APDバイアス
- 光学線端子
- 高電圧センサ供給
ブロック図
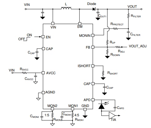
標準アプリケーション回路
寸法 (mm)
公開: 2019-12-29
| 更新済み: 2024-02-23
