Texas Instruments TPS62089AEVM評価ボード
Texas Instruments TPS62089AEVM評価ボードは、DCSControl™ を備えた2A降圧コンバータTPS62089Aを評価するように設計されています。この評価ボードは、0.4mmピッチの小型1.2mmx0.8mmWCSP パッケージで提供されます。TPS62089AEVM ボードは、2.4V~5.5Vの入力電圧から1%の精度で1.8V出力電圧を提供し、最大ソリューション高さは1mmです。このボードは、ソリッド・ステート・ドライブ(SSD)、ウェアラブル、スマートフォンなど、スペースに制約のあるアプリケーション向けのポイント・オブ・ロード(POL)コンバータ用の高効率で小型のソリューションです。特徴
- 入力電圧範囲2.4V~5.5V
- 出力電流:2A
- 1mm溶液の最大高さ
- 総ソリューションサイズ:12mm2
- 4μA自己消費電流
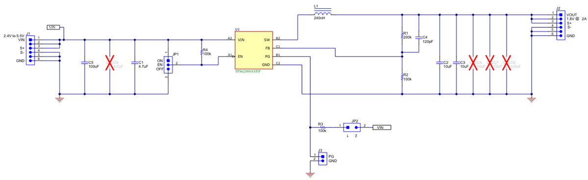
回路図
公開: 2024-06-06
| 更新済み: 2024-06-19
