Texas Instruments TPS62097/TPS62097-Q1降圧型コンバータ
Texas Instruments TPS62097/TSP62097-Q1期降圧型コンバータは、高周波数およびノイズが重要となるアプリケーション用に最適化されています。これらのデバイスは、幅広い出力電流範囲にわたって効率性の高い変換を行うことを主眼としています。このコンバータは、中負荷から重負荷ではPWMモードで動作し、軽負荷になると自動的にパワーセーブモードで動作します。スイッチング周波数は、外部抵抗器を用いて1.5MHz~2.5MHzの範囲で選択可能です。iDCS制御は、固定スイッチング周波数を備えた低ノイズ動作向けの強制PWMモードでの動作も可能です。また、短回路保護、パワーグッド、サーマルシャットダウン機能が統合されています。  TSP62097-Q1デバイスは、車載アプリケーションを対象にAEC-Q100の認定を受けています。特徴
- iDCS-C制御トポロジ
- 強制PWMまたは省電力モード
- 最大97%の効率
- 2.5V~6.0Vの入力電圧
- 0.8V~VINの調節可能な出力電圧
- 1.8V~3.3Vの固定出力電圧
- ±1%の出力電圧精度
- ヒカップ短絡保護機能
- プログラマブルソフトスタート
- 出力電圧トラッキング
- 選択可能なスイッチング周波数
- 100%の負荷サイクルで最小のドロップアウトを達成
- 出力放電
- パワーグッド出力
- サーマルシャットダウン保護
- -40°C~125°Cの動作接合部温度
- 2mm×2mm VQFNパッケージでご用意あり
アプリケーション
- 工業用途
- プログラマブルロジックコントローラ(PLC)
- POL型(POL)レギュレータ
- ソリッドステートドライブ(SSD)
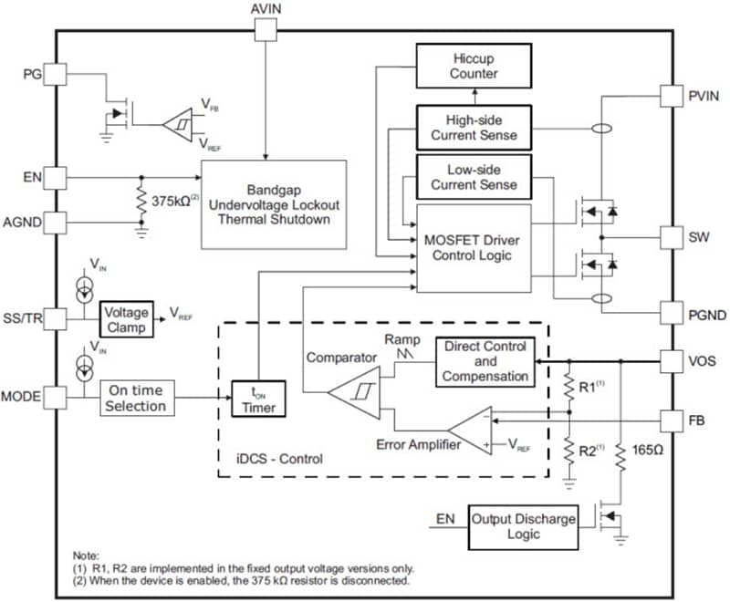
機能ブロック図
公開: 2016-01-15
| 更新済み: 2022-03-11
