Texas Instruments TPS62125 降圧型コンバータ
Texas Instruments TPS62125 3-17Vは、効率性の高い同期整流降圧型コンバータで、最大300mAの出力電流を供給する低消費電力、および超低諸費電力アプリケーション用に最適化されています。3V~17Vの広い入力電圧範囲が、シリーズ構成および9V/15V駆動のアプリケーションにおいて、4個のセル型アルカリ電池および1~4個のセル型リチウムイオン電池に対応しています。TI TPS62125降圧型コンバータには、入力電源電圧監視(SVS)として使用できる精密な低電力イネーブルコンパレータが含まれており、システム固有のパワーアップ/ダウン要件に対応します。特徴
- 3V~17Vの広い入力電圧範囲
- 標準6µAの自己消電流を使用する、調節可能な閾値/ヒステリシスを備えた入力SVS(電源電圧監視)
- 1.2V~10Vの広い出力電圧範囲
- 標準13µAの自己消費電流
- シャットダウン電流:350nA(typ)
- シームレスなパワーセーブモード移行
- DCS-Control™スキーム
- 低出力リップル電圧
- スイッチング周波数:最大1MHz
- 広いVINおよびVOUT範囲にわたって最高の効率を維持
- TPS62160/TPS62170とピン互換
- 100%デューティサイクルモード
- パワーGOODオープンドレイン出力
- 出力放電機能
アプリケーション
- 組み込み処理
- 4個のセル型アルカリ電池、1~4個のセル型リチウムイオン電池駆動のアプリケーション
- 9V~15Vのスタンバイ電源
- 環境発電
- インバータ(負のVOUT)
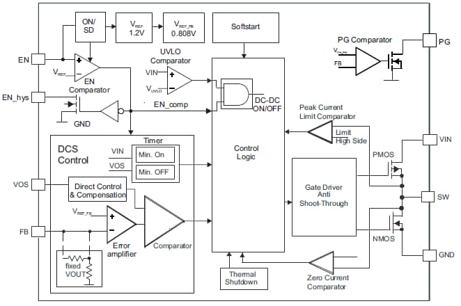
機能ブロック図
公開: 2012-06-08
| 更新済み: 2022-03-11
