Texas Instruments TPS62135/TPS621351降圧型コンバータ
Texas Instruments TPS62135/TPS621351降圧型コンバータは、効率性が高く使用が簡単な同期降圧型DC-DCコンバータで、DCS-Control™トポロジに基づいています。 デバイスには、3V~17Vの広い入力電圧範囲があり、マルチセルリチウムイオンならびに12V中間電源レールに適しています。 各デバイスは、3.5Aの連続出力電流を実現しています。 TPS62135は軽負荷で自動的にパワーセーブ・モードに入り、負荷範囲全体で高効率を維持します。 それを用いると、これらは、超低消費電力コンピュータのような接続されたスタンバイ性能を必要とするアプリケーションによく適しています。 MODEピンをローに設定することで、デバイスのスイッチング周波数は、入力および出力電圧に基づいて自動的に適応します。 この技術は、自動効率拡張(AEE™)と呼ばれ、動作範囲全体で高い変換効率を維持します。 PWMモードで1%の出力電圧精度が備わっており、そのため、高出力電圧精度が備わった電源の設計が可能です。特徴
- ±1% (PWM mode) output voltage accuracy
- 3V to 17V input voltage range
- 18µA typical quiescent current
- Output voltage from 0.8V to 12V
- Adjustable soft-start
- Precise ENABLE input allows
- User-defined undervoltage lockout
- Exact sequencing
- 100% duty cycle mode
- Automatic Efficiency Enhancement AEE™
- DCS-Control™ topology
- Available with active output discharge
- Optional HICCUP overcurrent protection
- Power Good output
- Available in 3mm×2mm VQFN package
アプリケーション
- Standard 12V rail supplies
- POL for connected standby requirements
- POL supply from single or multiple Li-Ion batteries
- Gaming consoles, SSD drives
- Mobile and embedded computers
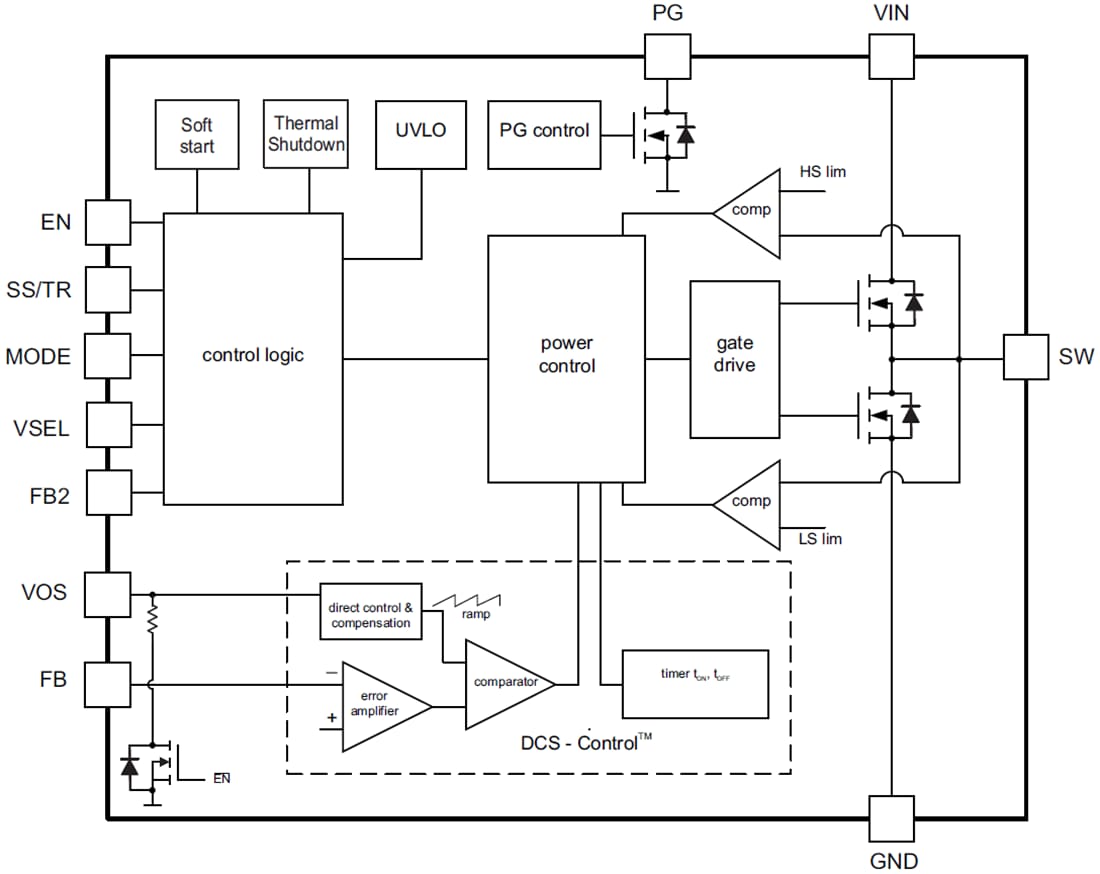
Functional Block Diagram
公開: 2016-10-21
| 更新済み: 2022-03-11
