Texas Instruments TPS6216x/TPS6216x-Q1降圧型コンバータ
Texas Instruments TPS6216x/TPS6216x-Q1降圧DC-DCコンバータは、高出力密度を備えたアプリケーション用に最適化された使いやすい同期整流コンバータです。スイッチング周波数が標準値で2.25MHzと高いため、小型のインダクタを使用できます。またこの特徴により高速な過渡応答が実現されるとともに、出力電圧の高い精度が得られます。3V~17Vの幅広い入力電圧で作動するため、TPS6216x/TPS6216x-Q1は、リチウムイオンあるいは他のバッテリ、および12Vの中間電源レールで駆動するシステムに最適です。各デバイスは、0.9V~6Vの出力電圧で、1Aまでの出力電流を連続的にサポートします(100%デューティ・サイクル・モード時)。イネーブルおよびオープンドレイン・パワー・グッド・ピンを設定することで、パワー・シーケンスも可能です。TPS6216x-Q1は、車載アプリケーションを対象としたAEC-Q100の認定を受けています。特徴
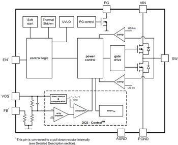
- DCS制御トポロジー
- 入力電圧範囲: 3V~17V
- 出力電流: 最大1A
- 調整可能出力電圧: 0.9V~6V
- 固定出力電圧バージョン
- シームレスなパワーセーブモード移行
- 一般的な自己消費電流
- パワーグッド出力
- 100%デューティサイクルモード
- 短絡保護機能
- 過熱保護
- TPS62160 / TPS62170と互換性のピンツーピン
- 3.00mmx3.00mm 8ピンVSSOPおよび2.00mm×2.00mm 8ピンWSONパッケージでご用意あり
アプリケーション
- 12Vの標準レールサプライ
- 単一または複数のリチウムイオン電池からPOL供給
- LDO代替品
- 組込みシステム
- デジタル・スチール・カメラ、ビデオ
- モバイルPC、タブレットPC、モデム
公開: 2017-08-11
| 更新済み: 2022-04-11
