Texas Instruments TPS6218x 2相降圧コンバータ
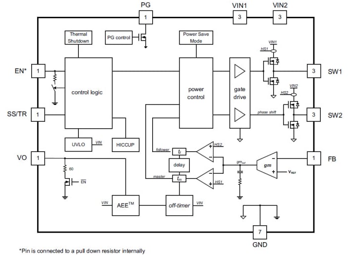
テキサス・インスツルメンツの2相降圧コンバータTPS6218xは、低プロファイルのパワー・レール向けの同期整流2相降圧型DC-DCコンバータです。このコンバータは、ピーク電流で制御される2つのまったく同じ電流バランスの位相で動作し、高さ制限のある用途での使用を可能にします。動作入力電圧範囲が4V~15Vと幅広く、マルチセルのリチウムイオン電池や12Vレールから電力を受けるシステムに最適です。それぞれ3Aの2つの位相から6Aの出力電流が継続的に供給され、低プロファイルの外部部品を使用できます。この2つの位相がずれて動作することで、スイッチング・ノイズを大幅に低減させます。TPS6218xは自動的にパワーセーブ・モードに入り、非常に軽い負荷に対して高効率を維持します。また、デューティー・サイクルの範囲全体にAutomatic Efficiency Enhancement(AEE™)を組み込みます。これらのデバイスは、パワーグッド信号、可変ソフトスタートを特徴としています。零入力電流は通常28µAで、100%モードでの動作が可能で、出力電圧が最低であってもデューティー・サイクル制限はありません。特徴
- Dual-phase balanced peak current mode
- 4V to 15V input voltage range
- 0.9V to 6V output voltage range
- Output current up to 6A
- Typical Quiescent current of 28µA
- Output voltage accuracy of ±1% (PWM Mode)
- Automatic Efficiency Enhancement (AEE)
- Phase shifted operation
- Automatic power save mode
- Adjustable soft start
- Power good output
- Undervoltage Lockout
- HICCUP Over-Current protection
- Over Temperature protection
- NanoFree™ 2.14mm × 3.14mm DSBGA package
アプリケーション
- Low profile POL supply
- NVDC powered systems
- Dual/Triple cell Li-ion battery
- Ultra-portable/Embedded/Tablet PC
- Computing network solutions
- MicroServer, SSD
Functional Block Diagram
公開: 2014-10-06
| 更新済み: 2022-03-11
