Texas Instruments TPS62480 2相降圧型コンバータ
Texas Instruments TPS62480 2相降圧型コンバータは、薄型POL電源用の同期降圧型DC-DCコンバータです。2.4~5.5Vの入力電圧範囲によって、標準の3.3Vまたは5Vインターフェース電源から、ならびに最低2.4Vにまで下るバック回路からの動作が可能です。それぞれ3Aの2つの位相から6Aまで出力電流が継続的に供給され、薄型の外部部品を使用できます。両方のレールは、パルス電流ノイズを大幅に低減する位相の外で実行しています。TPS62480は、自動的にパワーセーブモードに入り、非常に軽い負荷に対して高効率を実現しています。実際の負荷に応じて両方または一方の位相を使用することで、機能を追加または排除した自動フェーズを組み込んでいます。特徴
- Dual-phase current mode topology
- Input voltage range 2.4V to 5.5V
- Output voltage range 0.6V to 5.5V
- Output current of 6A
- Typical quiescent current of 23µA
- Feedback voltage accuracy of ±1% (PWM mode)
- Output voltage select
- Phase shifted operation
- Automatic power save modes
- Forced PWM mode
- Adjustable soft start
- Power good/thermal good outputs
- Undervoltage lockout
- Overcurrent and short-circuit protection
- Overtemperature protection
- 3×2.5mm HotRod™ package
アプリケーション
- Low profile point-of-load supply
- Solid-state drives
- Ultra-Portable/tablet/embedded PC
- Optical modules, CMOS cameras
- Wireless modules, network cards
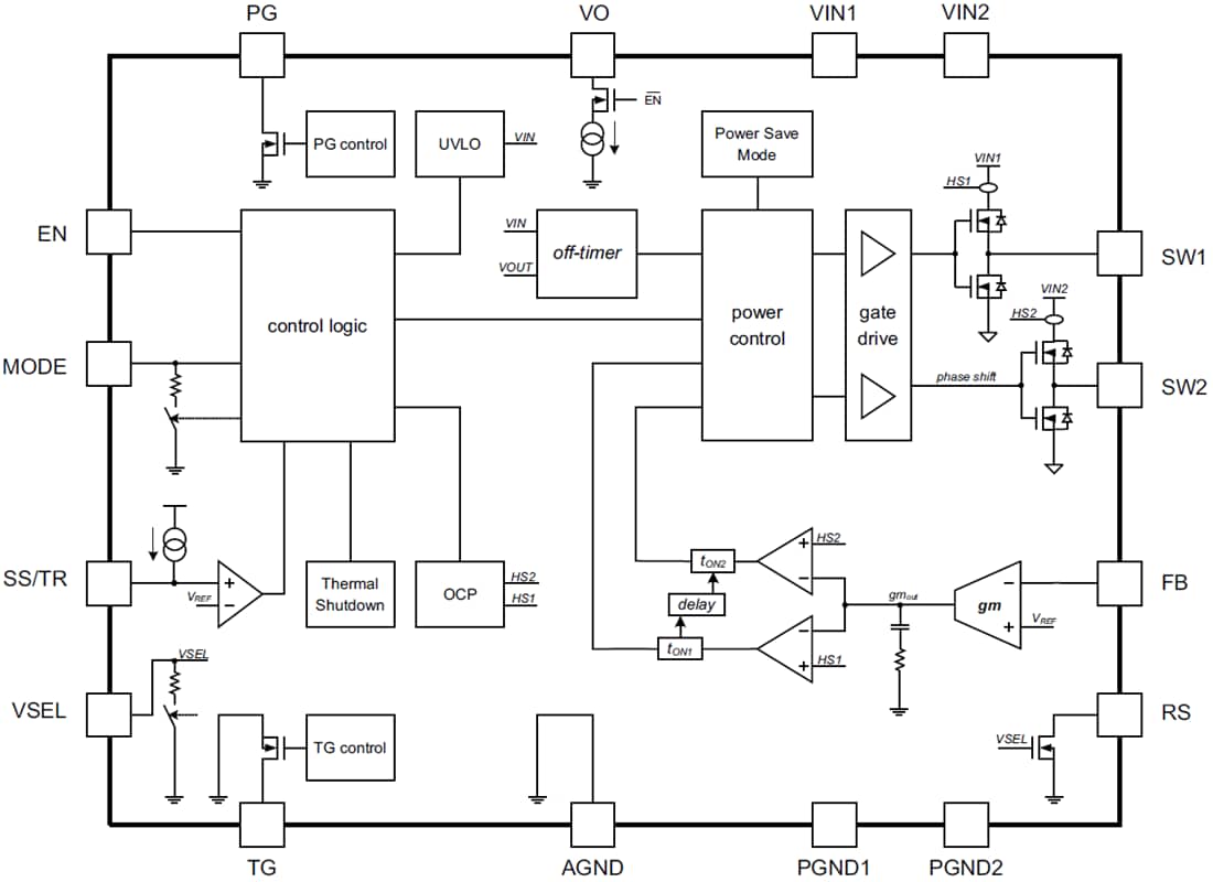
Functional Block Diagram
公開: 2016-03-08
| 更新済み: 2022-03-11
