Texas Instruments TPS6291xバックコンバータ
Texas Instruments TPS6291xバックコンバータは、高効率、低ノイズ、小リップル電流モード同期バックコンバータです。デバイスは、高速ADC、クロックとジッタークリーナ、シリアライザ、デシリアライザ、レーダーアプリケーションといった通常はポスト安定化にLDOを使用するノイズに敏感なアプリケーションに最適です。デバイスは、2.2MHzまたは1MHzの固定スイッチング周波数で動作し、外部クロックに同期させることができます。Texas Instruments TPS6291xには、2A(TPS62912)または3A(TPS62913)の出力電流があります。デバイスには、出力電圧リップルをさらに低減するためにループ補償が集積されており、オプションの第2段フェライトビーズL-Cフィルタで動作します。この機能により、10µVRMS 未満の出力電圧リップルが可能になります。低ノイズLDOと同様の低周波ノイズレベルは、NR/SSピンに接続されたコンデンサで内部電圧リファレンスをフィルタリングすることによって達成されます。オプションのスペクトラム拡散変調方式によって、より広いスパンでのDC/DCスイッチング周波数が拡散され、混合スプールが低減されます。
特徴
- 小さい出力1/fノイズ:<20µVRMS(100Hz~100kHz)
- 小さい出力電圧リップル:<10µVRMS(フェライトビーズ後)
- >65dBの高いPSRR(最大100kHz)
- 2.2MHzまたは1MHzの固定周波数ピーク電流モード制御
- 外部クロックとの同期が可能(オプション)
- 30dB減衰(オプション)の第2段L-Cフィルタのフェライトビーズをサポートする集積ループ補償
- スペクトラム拡散変調(オプション)
- 3.0V~17V入力電圧範囲
- 出力電圧範囲: 0.8V~5.5V
- RDSon :57mΩ/20mΩ
- 出力電圧精度:±1%
- 高精度のイネーブル入力により以下を実現
- ユーザー定義の不足電圧ロックアウト
- 正確なシーケンシング
- 調節可能なソフトスタート
- パワーグッド出力
- 出力放電(オプション)
- –40°C~150°C接合部温度範囲
- 2.0mm × 2.0mm QFN(0.5mmピッチ)
アプリケーション
- 通信用インフラストラクチャ
- 試験と測定
- 航空宇宙および防衛(レーダー/航空電子工学)
- 医療
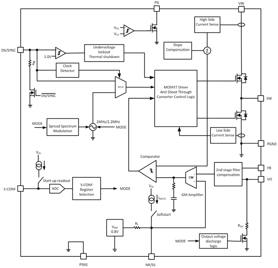
機能ブロック図
公開: 2021-04-16
| 更新済み: 2025-05-06
