Texas Instruments TPS629211-Q1 低IQ バックコンバータ
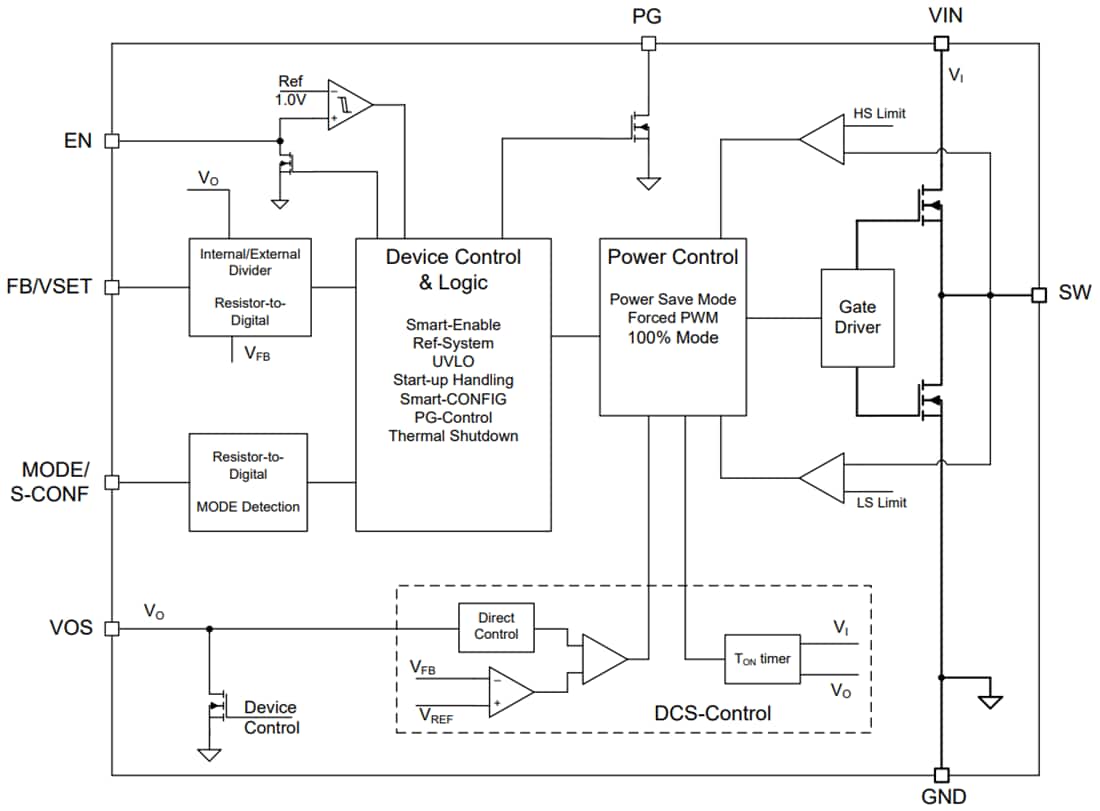
Texas Instruments TPS629211-Q1低 IQ 降圧コンバータは、高効率で小型、柔軟性が高く使いやすい同期式降圧 DC/DC コンバータです。3V~10Vの幅広い入力電圧範囲により、9V、5V、3.3Vのいずれかの電源レール、シングルセルまたはマルチセルのリチウムイオンバッテリーから電源を供給するさまざまなシステムをサポートします。TPS629211-Q1は、強制PWMモードまたは可変周波数(自動PFM)モードで、2.5MHzまたは1MHzのいずれかで動作するように設定できます。自動PFMモードでは、軽負荷時に自動的に省電力モードに自動移行して高効率を維持します。また、自己消費電流が標準4µAと小さいため、小さな負荷であっても高効率を実現できます。Texas Instrumentsの自動効率向上(AEE)モードは、入力電圧と出力電圧に基づいてスイッチング周波数を自動調整するため、さまざまなインダクタを使用する必要がなく、動作の全範囲を通して高変換効率を維持します。スイッチング周波数の動作を選択することに加えて、MODE / S-CONF入力ピンを使用して、外部および内部フィードバック分周器のさまざまな組み合わせを選択し、出力電圧放電機能を有効または無効にすることもできます。内部フィードバック構成では、FB/VSETピンとGNDの間の抵抗器から18通りの出力電圧オプションを選択できます。
特徴
- 車載アプリケーション向けAEC-Q100認定:
- –40°C~150°C動作ジャンクション温度範囲
- Level 2デバイスHBM ESD分類
- Level C4B CDM ESD分類
- 機能安全対応
- 機能安全システム設計を支援する文書を利用可能
- 高効率DCS-Controlトポロジ
- 内部補償
- シームレスなPWM/PFM移行
- 4µA(標準)小自己消費電流
- 最大1Aまでの出力電流
- RDSON:250mΩハイサイド、85mΩローサイド
- 出力電圧精度:±1%
- 構成可能な出力電圧オプション
- VFB 外部分圧器:0.6V~5.5V
- 内部分圧器 VSET
- 0.4V~5.5Vの間で18通りの選択肢
- MODE/S-CONFピンを介した柔軟性
- 2.5MHzまたは1.0MHzのスイッチング周波数
- 強制PWMまたは自動(PFM)省電力モード(ダイナミックモード変更オプションあり)
- 出力放電on/off
- 外付けブートストラップコンデンサ不要
- 過電流および温度過昇保護
- 100%デューティサイクルモード
- 高精度イネーブル入力
- パワーグッド出力
- TPS629210-Q1 、 TPS629206-Q1 、および TPS629203-Q1 とのピン・ツー・ピン互換性あり
- 0.5mmピッチ、8ピンSOT-5X3パッケージ
アプリケーション
- 先進運転支援システム(ADAS)
- 自動車インフォテインメントとクラスタ
- 車体電子機器と照明
機能ブロック図
公開: 2022-05-11
| 更新済み: 2022-10-13
