Texas Instruments TPS6296x低ノイズ、低リップル、降圧コンバータ
Texas Instruments TPS6296x低ノイズ、低リップル、降圧コンバータは、ポスト・レギュレーションにLDOを使用するような、ノイズの影響を受けやすいアプリケーション向けに設計されています。出力電圧リップルを低減するため、これらの高効率コンバータのループ補償は、オプションの2段目フェライト・ビーズL-Cフィルタを使用して動作するように設計されています。TPS6296x降圧コンバータは、1.1MHz、700kHz、または500kHzの固定スイッチング周波数で動作し、外部クロックにも同期できます。これらのコンバータは、2mm x 3mm QFN、0.5mmピッチのパッケージで供給され、ジャンクション温度範囲-40°C~150°Cでの動作が規定されています。代表的なアプリケーションは、通信インフラ、テストおよび測定機器、航空宇宙および防衛(レーダー、航空電子工学)、医療用などです。特徴
- 小さい出力1/fノイズ:20μVRMS 未満(100Hz~100kHz)
- 小さい出力電圧リップル: 10µVRMS未満(フェライト・ビーズの後)
- >65dBの高いPSRR(最大100kHz)
- 1.1MHz、700kHz、または500kHzの固定周波数ピーク電流モード制御
- 外部クロックと同期可能(オプション)
- 2段目L-Cフィルタとしてフェライト・ビーズ(オプション)を使用できる内蔵ループ補償機能(30dB減衰)
- スペクトラム拡散変調(オプション)
- 入力電圧範囲3V~17V
- 出力電圧範囲0.6V~5.5V
- 25mΩ/7mΩのRDSon
- ±1%の出力電圧精度(全温度範囲)
- 高精度のイネーブル入力により以下を実現:
- ユーザー定義の不足電圧ロックアウト
- 正確なシーケンシング
- 調節可能なソフトスタート
- パワーグッド出力
- 出力放電(オプション)
- ジャンクション温度範囲:-40°C~+150°C
- 2mm x 3mm QFN、0.5mmピッチ
アプリケーション
- 通信用インフラストラクチャ
- テストと測定
- 航空宇宙および防衛(レーダー/航空電子工学)
- 医療用
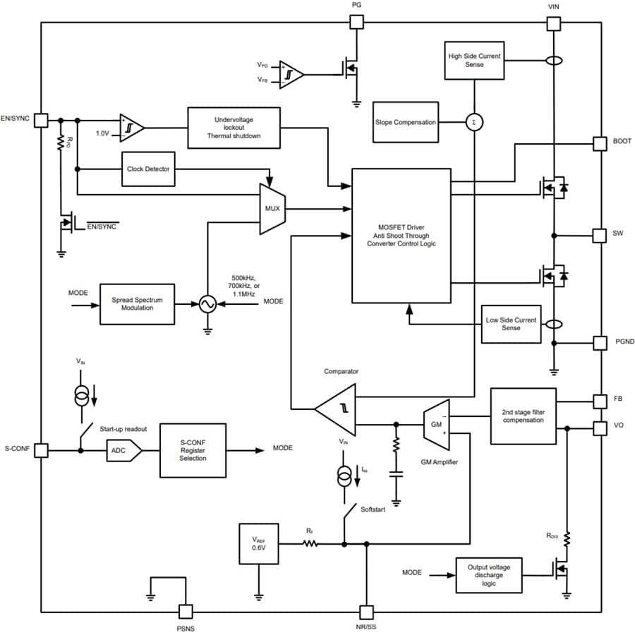
機能ブロック図
出力ノイズと周波数との関係
回路図
公開: 2025-01-24
| 更新済み: 2025-03-21
