Texas Instruments TPS62A01-Q1同期降圧降圧コンバータ
Texas Instruments TPS62A01-Q1同期降圧バックコンバータは、高効率とコンパクトなソリューションサイズ向けに最適化された車載用 DC/DCコンバータです。この降圧コンバータには、最大1A出力電流を供給できるスイッチが統合されています。TPS62A01-Q1降圧コンバータ 中負荷から重負荷では2.4MHzスイッチング周波数のパルス幅変調 (PWM) モードで動作します。この降圧コンバータは、軽負荷時に自動的に省電力モード (PSM) に入り、負荷電流範囲全体にわたって高効率を維持します。TPS62A01-Q1コンバータは、外部抵抗分圧器と内部ソフトスタート回路を通じて調整可能な出力電圧を提供し、起動時の突入電流を制限します。TPS62A01-Q1降圧コンバータには、過電流保護 (OCP) 、サーマル シャットダウン保護 (TS) 、パワー グッド (PG) などの機能が組み込まれています。一般的なアプリケーションには、フロントカメラ、サラウンドビューシステム ECU、自動車用クラスター ディスプレイなどがあります。TPS62A01-Q1降圧コンバータは、車載アプリケーション向けにAEC-Q100認定されています。
特徴
- AEC-Q100自動車アプリケーション向けに認定されています
- 入力電圧範囲2.5V~5.5V
- 0.6Vから VIN までの調整可能な出力電圧範囲
- 100mΩおよび67mΩの低 RDSON スイッチ
- <25μAの静止電流
- 1.5%フィードバック精度 (-40°C~150°C)
- 100%モードの動作
- 2.4MHzスイッチング周波数
- 省電力モードまたはPWMオプションが利用可能
- パワーグッド出力ピン
- 短絡保護(HICCUP)
- 内蔵ソフトスタートアップ
- アクティブ出力放電
- サーマルシャットダウン保護
- -40°C~125°C TA デバイスの温度グレード1
- 1.60mm × 1.60mmのSOT563パッケージで供給
アプリケーション
- フロントカメラ
- サラウンドビューシステムECU
- 自動車用クラスターディスプレイ
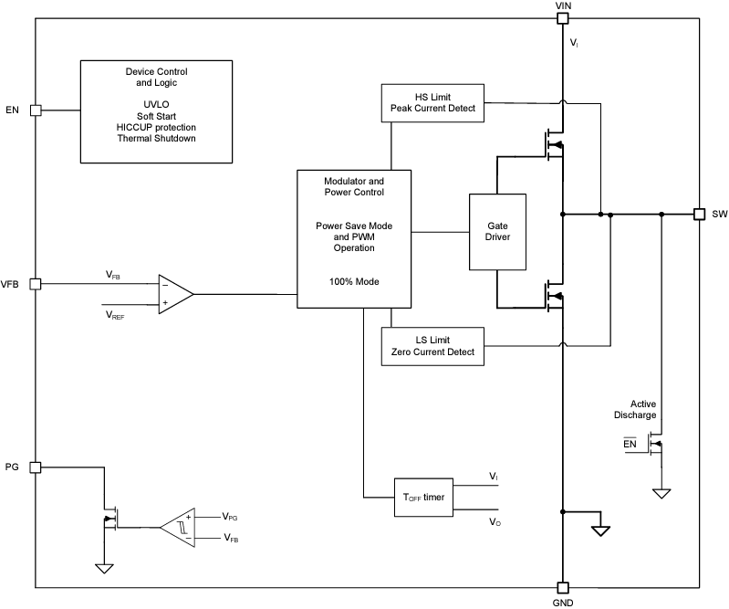
機能ブロック図
標準アプリケーションの回路図
公開: 2024-01-24
| 更新済み: 2024-02-05
