Texas Instruments TPS62A0x/-Q1/TPS62A0xA/-Q1 降圧コンバータ
Texas Instruments TPS62A0x/-Q1/TPS62A0xA/-Q1高効率降圧コンバータは、高効率とコンパクトなソリューションサイズを実現するために最適化されています。このデバイスは、最大1Aの出力電流を供給できるスイッチを統合しています。デバイスは、中負荷から重負荷で2.4MHzのスイッチング周波数を持つパルス幅変調(PWM)モードで動作します。デバイスは、軽負荷時に自動的に省電力モード(PSM)に入り、負荷電流範囲全体にわたって高効率を維持します。シャットダウンでは、消費電流も最小限に抑えられます。Texas Instruments TPS62A0x/-Q1/TPS62A0xA/-Q1は、外部抵抗分圧器を通して調整可能な出力電圧を提供します。内部ソフトスタート回路は、起動時の突入電流を制限します。その他、過電流保護、サーマルシャットダウン保護、パワーグッドなどの機能が内蔵されています。デバイスはSOT-5X3パッケージで提供されます。TPS62A0x-Q1/TPS62A0xA-Q1デバイスは、AEC-Q100車載アプリケーションの認定を受けています。
特徴
- 入力電圧範囲2.5V~5.5V
- 調整可能な出力電圧範囲:0.6V〜VIN
- 180mΩ/120mΩ 低RDSON スイッチ(1A)
- 20µA自己消費電流
- 1%のフィードバック精度(0°C~125°C)
- 100%モード動作
- 2.4MHzスイッチング周波数
- 省電力モードまたはPWMオプションが利用可能
- パワーグッド出力ピン
- 短絡保護(HICCUP)
- 内部ソフトスタートアップ
- 出力放電
- サーマルシャットダウン保護
- 1.6Mm × 1.6mm SOT563パッケージでご用意あり
- TLV62585 とのピン対ピン互換性あり
アプリケーション
- 多機能プリンタ
- セットトップボックス
- TVアプリケーション
- IPネットワークカメラ
- 無線ルータ、ソリッドステートドライブ
- バッテリ駆動アプリケーション
- 汎用ポイントオブロード電源
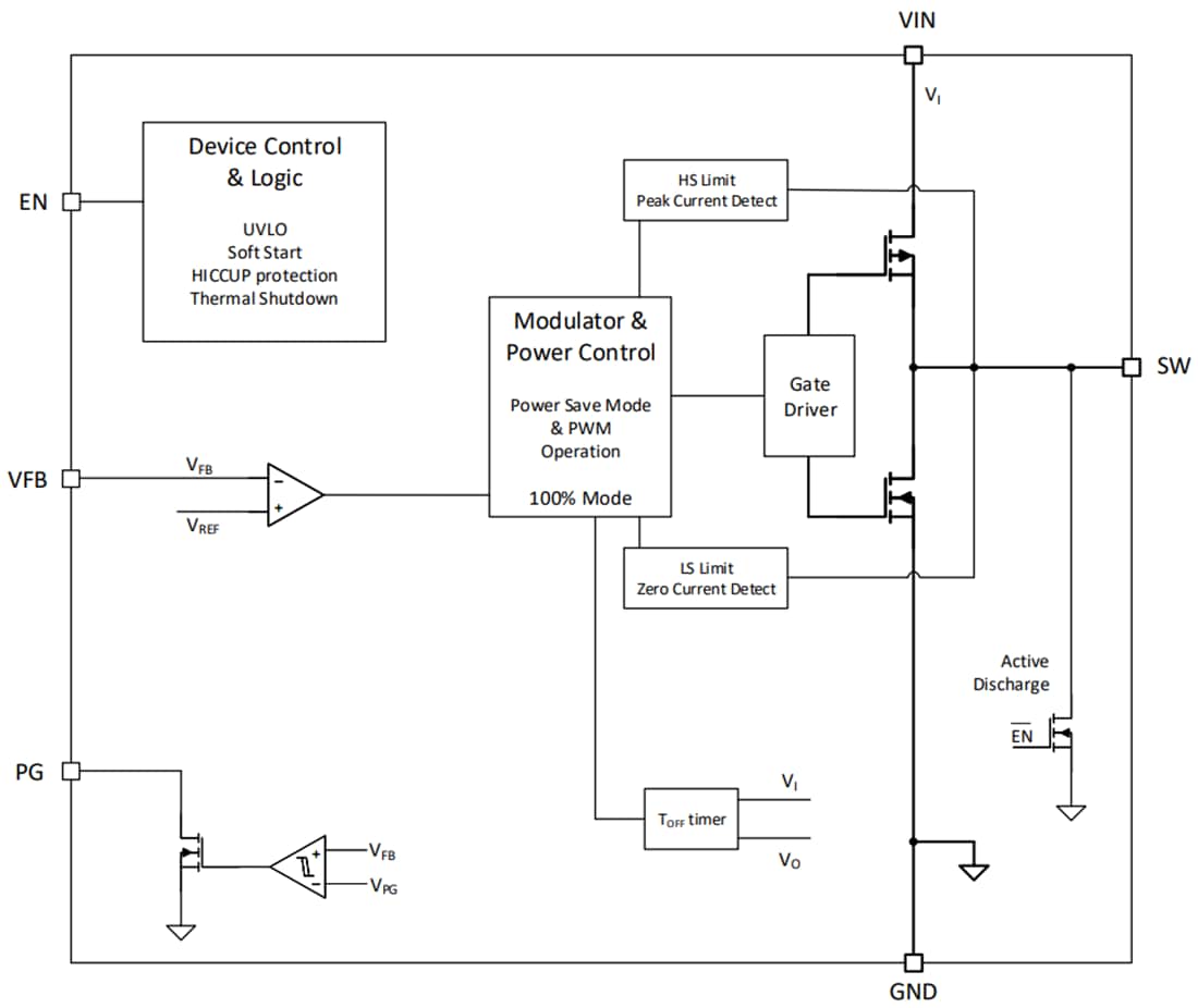
機能ブロック図
公開: 2022-05-11
| 更新済み: 2025-09-03
