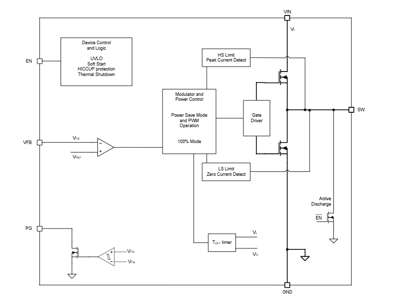
軽負荷時に、TPS62A03は自動的にパワーセーブモード(PSM)に入り、負荷電流範囲全体で高い効率性を維持します。TPS62A03Aの型式は、固定スイッチング周波数が備わった負荷電流範囲全体でPWMモードで動作します。シャットダウン時には、両方のデバイスの電流消費が最小限に抑えられています。
TI TPS62A03およびTPS62A03Aは、外付け抵抗分圧器を介して調整できる出力電圧を供給します。内部ソフトスタート回路は、起動時の突入電流を制限します。過電流保護とサーマルシャットダウンによって、障害状態下でデバイスとアプリケーションが保護されます。パワーグッド信号は、出力電圧に正しい安定化が図られていることを実証します。
TPS62A03xバックコンバータは、SOT563パッケージに格納されています。TPS62A03およびTPS62A03Aは、より広い温度範囲全体でより良い効率性や精度が必要な場合に、既存のTLV62585ベース電源回路をアップグレードできます。
特徴
- 42mΩおよび27.5mΩの低RDSON スイッチ
- 入力電圧範囲2.5V~5.5V
- 調節可能な出力電圧範囲: 0.6V ~VIN
- 28µA(標準)自己消費電流(VFB > VREF)
- 150nA(typ.)シャットダウン電流(EN =低)
- I/O互換EN入力:1.2V
- フィードバック精度: 1%(0°C~125°C)
- 100%モード動作
- スイッチング周波数2.2MHz
- 省電力モードまたは強制PWMオプションを利用可能
- パワーグッド出力ピン
- 短絡保護(HICCUP)
- 内蔵ソフトスタートアップ
- アクティブ出力放電
- サーマルシャットダウン保護
- TLV62585 (DRL)のドロップイン交換を改善
アプリケーション
- セットトップボックス、TVアプリケーション
- IPネットワークカメラ、多機能プリンタ
- ワイヤレスルーター、ソリッドステートドライブ
- バッテリ駆動アプリケーション
- 汎用ポイントオブロード供給
ブロック図
代表的なアプリケーション
5VINでの出力電流に対する効率性
公開: 2024-12-10
| 更新済み: 2024-12-19

