Texas Instruments TPS62A04xB降圧コンバータ
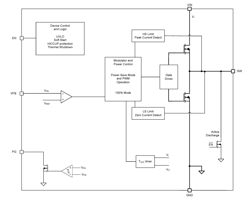
Texas Instruments TPS62A04xB降圧コンバータには、4Aの出力電流を定常的に供給できるスイッチが内蔵されています。同期、降圧、バックDC/DCコンバータは、高効率と小型の設計サイズ向けに最適化されています。TPS62A04BおよびTPS62A04ABは、中から高負荷では、デバイスはパルス幅変調(PWM)モード、2.2MHzのスイッチング周波数で動作します。軽負荷時には、TPS62A04Bデバイスのバリアントは自動的にパワーセーブモード(PSM)へ移行し、負荷電流範囲の全体にわたって高効率を維持します。このデバイスファミリのAバリアント(TPS62A04AB)は、負荷条件に関係なく、常にPWMモードを維持します。このデバイスは、安定した周波数と最小リップルを維持します。TI TPS62A04BおよびTPS62A04ABは、外付けの抵抗デバイダを使用して出力電圧を設定します。内部のソフトスタート回路によって起動時の突入電流を制限し、パワーグッド信号が出力電圧が正しいことを示します。
過電流保護機能と、熱シャットダウン機能の組み合わせにより、デバイスおよびアプリケーションを保護します。デバイスは、SOT563パッケージで供給されます。
特徴
- 入力電圧範囲2.5V~5.5V
- 調整可能な出力電圧範囲: 0.6V~VIN
- 15mΩ/10mΩ 低RDSON スイッチ
- 25µA自己消費電流
- 1%のフィードバック精度(0°C~125°C)
- 100%モード動作
- 2.2MHzスイッチング周波数
- パワーセーブモードまたはFPWMオプションが利用可能
- パワーグッド出力ピン
- 短絡保護(HICCUP)
- 内部ソフト・スタートアップ
- 出力放電
- サーマルシャットダウン保護
- 1.6mm × 1.6mm、SOT563パッケージで供給
- TLV62585 とピン互換性あり
アプリケーション
- 多機能プリンタ
- セットトップボックス
- TVアプリケーション
- IPネットワークカメラ
- 無線ルーター、ソリッドステートドライブ
- バッテリ駆動アプリケーション
- 汎用ポイントオブロード電源
ブロック図
代表的なアプリケーション
効率性対出力電流(5VIN時)
公開: 2024-12-10
| 更新済み: 2024-12-19
