Texas Instruments TPS63710反転降圧型DC-DCコンバータ
Texas Instruments TPS63710反転降圧型DC-DCコンバータは、最低で-5.5Vまでの負の出力電圧を生成し、入力電圧と出力電圧の比率に応じて、最大1Aの出力電流を供給できます。フィルタ処理されるリファレンス電圧システムにより、高性能のテレコミュニケーション・システムで要求される低1/fノイズを実現します。TPS63710は、固定周波数PWM制御トポロジで動作します。このデバイスには、内部電流制限と熱シャットダウンがあります。3.1V~14Vの入力電圧範囲によってTPS63710は、負の出力電圧が絶対値でより高い正の入力電圧から生成されるさまざまなアプリケーションで使用できます。同期整流によって、-1.8Vのような小さな出力電圧に対して特に高い効率を実現しており、通常は高性能DACとADCの負電源電圧として使用されます。1.5MHzの固定スイッチング周波数によって小さな外付け部品の使用が可能になり、小型トータルソリューションサイズを実現しています。特徴
- 入力電圧範囲: 3.1V~14V
- 出力電流: 1A
- 出力電圧精度: ±1.5%
- 同期整流
- 1/f低ノイズ・リファレンス・システム
- 出力電圧範囲. -1V~-5.5V
- |VOUT| < 0.7 x VIN
- 最大91%の効率
- 固定周波数PWMモード: 1.5MHz
- サーマルシャットダウン
- シャットダウン電流: 5µA
- 3mm x 3mm WSONパッケージ
アプリケーション
- 汎用負の電圧供給
- ADCとDAC電源通信システム
- GaNトランジスタのバイアス
- 光モジュール・レーザー・ダイオードのバイアス
- 負の供給電圧を必要とする、ノイズに敏感でスペースに制限のあるアプリケーション
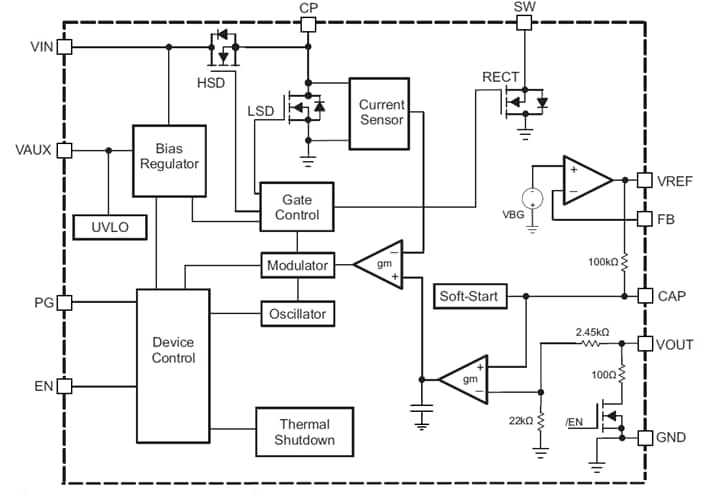
機能ブロック図
その他の資料
公開: 2017-10-30
| 更新済み: 2022-07-11
