TI TPS63901バックブーストコンバータは、広い電源電圧範囲およびプログラムできる入力電流制限(1mA~100mAおよび無制限)を実現します。この電流制限と電圧範囲によって、このデバイスは、広範な一次(3Sアルカリ、1S Li-MnO2、または1S Li-Sol2)または二次電池タイプでの使用に最適です。
高出力電流能力は、sub-1GHz、BLE、LoRa、wM-Bus、NB-IoTのような一般的に使用されるRF規格をサポートしています。
特徴
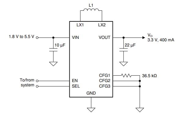
- 1.8V~5.5V入力電圧範囲
- 出力電圧範囲1.8V~5V(100mVステップ)
- 外付け抵抗を使用してプログラミング可
- 2つの出力電圧プリセットの間で切り替えるためのSELピン
- VI ≥ 2.0V、VO = 3.3V向け400mA出力電流
- スタッカブル:より大きい出力電流のための複数デバイスの並列接続
- 10µA負荷電流での効率性>90%
- 75nA小自己消費電流
- 60nAシャットダウン電流
- シングルモード動作
- バック、バックブースト、ブースト動作の間のモード移行を排除
- 低出力リップル
- 優れた過渡性能
- 堅牢な動作機能
- 総合ソフトスタート
- 8通りの設定(1mA~100mAおよび無制限)でプログラミングできる入力電流制限
- 出力の短絡と温度過昇保護
- 小型ソリューション・サイズ
- 小型2.2µHインダクタ、シングル22µF出力コンデンサ
- 12ボール、1.5mm × 1.15mm、0.35mmピッチWCSPパッケージ
アプリケーション
- スマートウォッチ
- スマートトラッカ
- ウェアラブル電子機器
- 医療センサパッチや患者モニタリング
- スマートメーターとセンサーノード
- 電子スマートロック
- 産業用IoT(スマートセンサ)とNB-IoT
簡略図
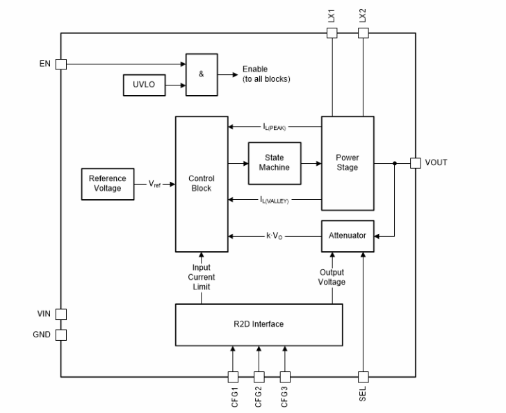
ブロック図
公開: 2022-08-01
| 更新済み: 2022-08-09

