Texas Instruments TPS650002-Q1 SVSパワーマネジメントIC
Texas Instruments TPS650002-Q1 SVSパワーマネジメントICには、単一の降圧型コンバータと2台の低ドロップアウトレギュレータが組み合わされており、車載用アプリケーションソリューションを実現しています。2.25MHz降圧型コンバータは、負荷電流の最大範囲全体で最高の効率を実現できる軽負荷時の低消費電力モードに入ります。降圧型コンバータによって、小型インダクタとコンデンサを使用できるようになり、小さなソリューションサイズを達成できます。電源正常ステータス出力は、シーケンシングに使用できます。LDOは、300mAの出力電流を実現しており、1.6V~6Vの入力電圧範囲で動作できます。これによって、LDOを降圧型コンバータから供給できます。設計とシーケンシングの柔軟性を目的に、降圧型コンバータとLDOには、別途の電圧入力とイネーブルがあります。TPS650002-Q1 PMICは、MODEピンを使用して低ノイズアプリケーション用に固定周波数PWMに強制できます。
TPS650002-Q1 SVSパワーマネジメントICは、16ピン・リードレスパッケージ(3mm × 3mm WQFN)でご用意があります。TPS650002-Q1は、車載用アプリケーションのAEC-Q100認定を受けています。
特徴
- 車載アプリケーション向けに品質評価済
- AEC-Q100で品質評価済み、結果は以下のとおり
- デバイス温度グレード2は-40°C~+105°C, TA
- 降圧型コンバータ
- VIN範囲2.3V~6V
- 2.25MHz固定周波数動作
- 600mA出力電流
- LDO
- VIN範囲1.6V~6V
- 出力電流: 最大300mA
- 別途の電源入力とイネーブル
- 3mm × 3mm 16ピンWQFN
アプリケーション
- 車載用カメラモジュール
- 車載用インフォテイメント
- 車載用クラスタ
- 車載用センサフュージョン
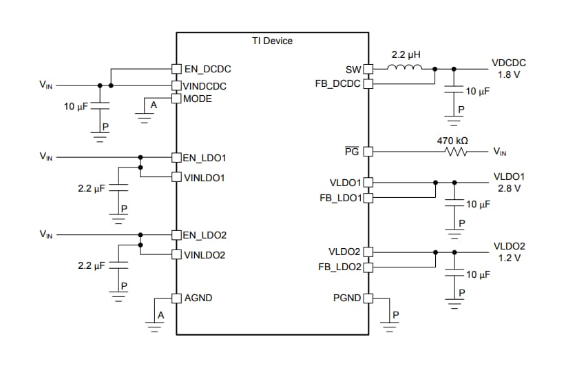
標準アプリケーション図
公開: 2019-11-14
| 更新済み: 2024-01-31
