Texas Instruments TPS65216パワー管理IC (PMIC)
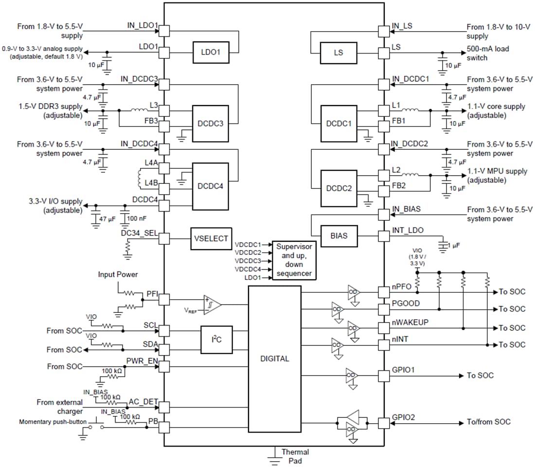
Texas Instruments TPS65216パワー管理IC(PMIC)は、AMIC110およびAMIC120プロセッサのすべての機能を対象に、パワー管理を実現するように特別に設計されているシングル・チップICです。DC/DCコンバータDCDC1〜DCDC4は、コア、MPU、DDRメモリ、3.3Vアナログ、I/Oそれぞれへの電力供給を意図しています。LDO1は、プロセッサの1.8VアナログおよびI/Oを実現しています。GPIO2によって、DCDC1およびDCDC2コンバータをウォーム・リセットできます。I2Cインターフェイスを使用すると、ユーザは、すべての電圧レギュレータ、負荷スイッチ、GPIOを有効または無効にできます。さらに、UVLOおよびスーパーバイザの電圧閾値、パワーアップ・シーケンス、パワーダウン・シーケンスは、I2Cからプログラミングできます。過熱、過電流、不足電圧に対する割込も同様にモニタリングできます。スーパーバイザは、DCDC1、LDO1 DCDC4をモニタリングします。このスーパーバイザには2つの設定があります。1つは、一般的な不足電圧許容差(STRICT = 0b)で、もう1つは厳しい不足電圧と過電圧の許容差(STRICT = 1b)です。パワーグッド信号は、電圧レギュレータ5台の適切な安定化表示します。特徴
- スイッチングFET内蔵の可変降圧型コンバータ3台(DCDC1、DCDC2、DCDC3)
- DCDC1: デフォルト1.1V、最高1.8A
- DCDC2: デフォルト1.1V、最高1.8A
- DCDC3: デフォルト1.2V、最高1.8A
- VIN範囲: 3.6V~5.5V
- 調整可能な出力電圧範囲: 0.85V~1.675V(DCDC1、DCDC2)
- 可変出力電圧範囲: 0.9~3.4V(DCDC3)
- 軽負荷時に省電力モード
- 100%の負荷サイクルで最小のドロップアウトを達成
- ディスエーブル時に有効になる出力放電
- スイッチングFET内蔵の可変バックブースト・コンバータ1台(DCDC4)
- DCDC4: デフォルト3.3V、最高1.6A
- VIN範囲: 3.6V~5.5V
- 可変出力電圧範囲: 1.175~3.4V
- ディスエーブル時に有効になる出力放電
- 調整可能な汎用LDO(LDO1)
- LDO1: デフォルト1.8V、最高400mA
- VIN: 1.8V~5.5V
- 可変出力電圧範囲: 0.9~3.4V
- ディスエーブル時に有効になる出力放電
- 電流制限を100mAまたは500mAから選択できる高電圧の負荷スイッチ(LS)
- VIN範囲: 1.8V~10V
- スイッチ・インピーダンス: 500mΩ(最大)
- スーパーバイザ機能モニタを内蔵したスーパーバイザ
- DCDC1、DCDC2 ±4%許容差
- DCDC3、DCDC4 ±5%許容差
- LDO1 ±5%許容差
- 保護、診断、制御
- 低電圧誤動作防止(UVLO)機能
- 「常時オン」のプッシュボタン・モニタ
- 過熱警告とシャットダウン
- I2Cインターフェイス(アドレス0x24)(400kHzでのI2C動作のタイミング要件を参照)
アプリケーション
- 産業用オートメーション
- 電子POS(ePOS)
- テストおよび測定
- パーソナルナビゲーション
- 産業用通信
- バックプレーンI/O
- コネクティッド・インダストリアル・デバイス
機能ブロック図
公開: 2018-11-07
| 更新済み: 2023-07-19
