Texas Instruments TPS65235 LNB電圧レギュレータ
Texas Instruments TPS65235 LNB電圧レギュレータは、アナログおよびデジタル衛星受信機用に設計されています。TPS65235はモノシリックの電圧レギュレータで、I2Cインターフェイスが搭載されています。このインターフェースは、アンテナディッシュのLNBダウンコンバータ、またはマルチスイッチボックスに対して、13V~18Vの電源と22kHzのトーン信号を提供します。シンブルな設計およびI2C標準インターフェイスと共に、最小限の部品数、電力損失の低い完全ソリューションを提供します。TPS65235は、高い電力効率性が特徴です。ブーストコンバータは、1MHzまたは500kHzの選択可能なスイッチング周波数で実行される140mΩパワーMOSFETを統合しています。リニアレギュレータのドロップアウト電圧は、電力損失を最小に抑えるために0.8Vになっています。特徴
- LNBとI2Cインターフェイス向けの完全統合ソリューションです。
- DisEqC 2.xおよびDiSEqC 1.x互換性あり
- 5V、12Vおよび15V電源レールに対応
- 外部レジスタにより最大1000 mA正確な出力電流制限が調整可能
- ブーストスイッチのピーク電流制限はLDO電流制限に比例
- 140mΩ低RDS(オン)内部パワースイッチを備えた昇圧コンバータ
- ブースト・スイッチング周波数は1MHzまたは500kHzから選択可能
- 非I2Cアプリケーション向け専用イネーブルピン
- VLNB用プッシュプル出力段を備えた低ドロップ出力LDO
- 内蔵の正確な22kHzトーンジェネレーターおよび外部トーン入力対応
- 外部44kHzおよび22kHzトーン入力の両方に対応
- 調節可能なソフトスタートと13V~18V電圧遷移時間
- 650mV~750mV、22kHzトーン振幅を選択
- EN低にアクセス可能なI2Cレジスタ
- 短絡ダイナミック保護
- 出力電圧レベル、DiSEqCトーン入力および出力、電流レベル、およびケーブルの接続の診断
- 熱保護が可能
- 20誘導WQFN 3mmx3mmパッケージ
アプリケーション
- セットトップボックス衛星レシーバ
- TV衛星レシーバ
- PCカード衛星レシーバ
- 衛星テレビ
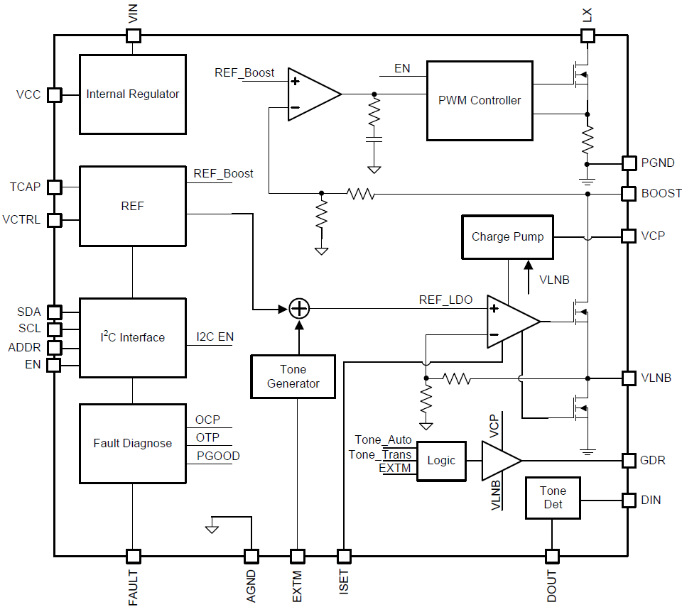
機能ブロック図
公開: 2016-01-20
| 更新済み: 2022-03-11
