Texas Instruments TPS743低ドロップアウト(LDO)リニアレギュレータ
Texas Instruments TPS743 低ドロップアウト (LDO) リニア・レギュレータは、広範なアプリケーション向けの使いやすく堅牢なパワー・マネジメント・デザインです。このトラック・ピンを使用して、出力から外部電源をトラッキングできます。この機能は、多くのプロセッサのコアとI/O電源ピンの間に存在するESD構造のストレスを最小限に抑えることに役立ちます。イネーブル入力とパワーグッド出力により、外部レギュレータとの間でシーケンシングを簡単に行えます。この優れた柔軟性により、DSP、FPGA、および特殊なスタートアップ要件を持つ他のアプリケーションのシーケンス要件を満たすソリューションを構成できます。高精度の基準電圧およびエラー・アンプは、負荷、ライン、温度、プロセスの全体にわたって1%の精度を維持します。Texas Instruments TPS743は、2.2µF以上のあらゆる種類のコンデンサで安定動作します。各LDOは低コストのセラミック出力コンデンサで安定して動作し、ファミリは-40°C~125°Cまでが完全に定格内です。
特徴
- トラック・ピンによりフレキシブルなパワーアップ・シーケンシングが可能
- 過負荷、ライン、温度に対する±1%精度
- 外部バイアス電源により、最低0.9Vの入力電圧をサポート
- 0.8V~3.6Vの可変出力
- 非常に低いドロップアウト:1.5A時に55mV (標準値)
- 2.2µF以上の出力コンデンサで安定動作 (新チップ)
- 出力コンデンサなし、または任意の出力コンデンサで安定動作 (従来チップ)
- 優れた過渡応答
- 5mm × 5mm × 1mm QFN および DDPAK-7パッケージで供給
- オープンドレインのパワーグッド
- アクティブ高有効化
アプリケーション
- ネットワーク接続ストレージ - 企業向け
- ラックサーバ
- ネットワーク・インターフェイス・カード(NIC)
- 加盟店ネットワークおよびサーバーPSU
その他の資料
- シミュレーション・モデル:TPS74301 PSpice Transient Model
- シミュレーション・モデル:TPS74301 TINA-TI Transient Reference Design
- シミュレーション・モデル:TPS74301 TINA-TI Transient Spice Model
- シミュレーション・モデル:TPS74301 Unencrypted PSpice Transient Model
- 回路図:5VIN Solution with 1.5A Core Supply
- 回路図:5V/12V Input DM6467 (x2) Power Ref Design Using a DCDC Controller and Converter
ビデオ
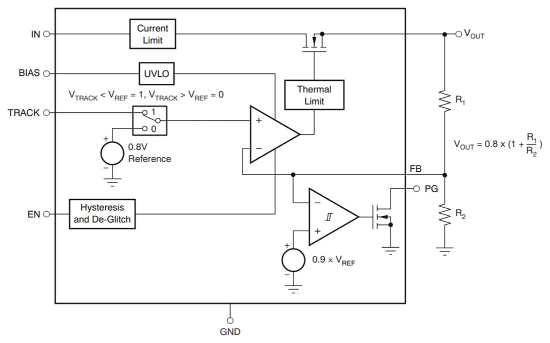
機能ブロック図
公開: 2025-04-09
| 更新済み: 2025-04-17
