Texas Instruments TPS748低ドロップアウト(LDO)リニアレギュレータ
Texas Instruments TPS748低ドロップアウト(LDO)リニアレギュレータは、さまざまなアプリケーション向けの使いやすく堅牢な電力管理ソリューションです。ソフトスタートをユーザがプログラム可能なため、スタートアップ時の容量性負荷電流を低減して、入力電源のストレスを最小限に抑えることができます。このソフトスタートはモノシリックで、さまざまな種類のプロセッサとアプリケーション固有の統合回路(ASIC)に電力を供給するように設計されています。イネーブル入力とパワーグッド出力を使用すると、外部レギュレータを用いた簡単なシーケンシングが可能になります。この完全な柔軟性によって、フィールド・プログラマブル・ゲート・アレイ(FPGA)、デジタル信号プロセッサ(DSP)、および特別な起動要件を備えたその他のアプリケーションのシーケンシング要件を満たすソリューションを構成できます。高精度の基準電圧およびエラー・アンプは、負荷、ライン、温度、プロセスの全範囲で2%の精度を維持します。このデバイスは、2.2µF以上の任意のコンデンサで安定しており、TJ = -40°C ~+125°Cで完全に仕様化されています。Texas Instruments TPS748は、小さな3mm × 3mm VSON-10パッケージで供給されるため、極めて小さなトータル・ソリューション・サイズを実現できます。デバイスは、5mm × 5mmのVQFN-20パッケージでも供給され、TPS744との互換性を確保できます。
特徴
- VOUT 範囲:0.8V~3.6V
- 超低VIN 範囲:0.8V~5.5V
- VBIAS 範囲:2.7V~5.5V
- LDOコントローラ
- 1.5Aで通常60mV、VBIAS =5V
- パワーグッド(PG)出力の活用により、電源電圧の監視あるいは他の電源へのシーケンシング信号の供給が可能
- ライン、負荷、温度ぞれぞれの全範囲にわたって2%の精度
- ソフトスタートをプログラムすることにより、直線的に電圧が立ち上がるようにスタートアップさせることが可能
- VBIAS により、良好な過渡応答で低VIN 動作を実現
- 任意の出力コンデンサ≧2.2µFで安定
- 3mm × 3mm × 1mm VSON-10、5mm × 5mm VQFN-20の各パッケージで供給
アプリケーション
- ネットワーク接続ストレージ - 企業向け
- ラックサーバ
- ネットワーク・インターフェイス・カード(NIC)
- 加盟店ネットワークおよびサーバーPSU
ビデオ
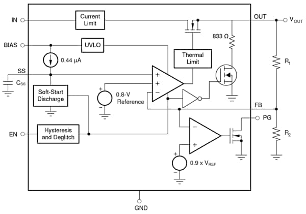
機能ブロック図
公開: 2023-08-23
| 更新済み: 2024-10-17
