Texas Instruments TPS7A21/TPA7A21-Q1 500mAウルトラLDOレギュレータ
Texas Instruments TPS7A21/TPA7A21-Q1 500mA超低ドロップアウト(LDO) 電圧レギュレータは、500mAの出力電流を供給できるリニア電圧レギュレータです。このデバイスは、低ノイズ、高 PSRR、優れた負荷およびライン過渡性能を提供し、RF およびその他の敏感なアナログ回路の要件を満たします。革新的な設計技術により、外部ノイズ バイパス コンデンサを追加しなくても、低ノイズ性能が実現します。TPS7A21/TPA7A21-Q1低静止電流は、バッテリ駆動システムに適しています。Texas InstrumentsTPS7A21/TPA7A21-Q1には、さまざまなシステム要件をサポートする2.0V~6.0Vの入力電圧範囲と0.8V~5.5Vの出力電圧範囲があります。内部の高精度基準回路により優れた精度が実現され、最大出力電圧公差は、負荷、ライン、温度変動に対して1.5%です。内部のソフト起動回路は、突入電流の制御に役立ち、これによって起動時の入力電圧降下が最小限に抑えられます。LDOは、小型セラミック・コンデンサで安定しており、全体的なソリューション・サイズを小型化できます。内部制御されたプルダウン抵抗を備えたスマートイネーブル入力回路は、EN ピンが未接続の場合でも LDO を無効に保ち、EN 入力をプルダウンするために必要な外付け部品を排除できます。TPA7A21-Q1は、自動車アプリケーションを対象としたAEC-Q100認定を受けています。
特徴
- 超低 IQ: 6.5µA
- 入力電圧範囲: 2.0V~6.0V
- 0.8V~5.5V(50mVステップ)出力電圧範囲
- 高PSRR、1kHz時に91dB
- 低出力電圧ノイズ:7.7μVRMS
- LDOコントローラ
- 500mAで175mV(最大)(2.5V VOUT)
- スマートENプルダウン
- ±1.5%の出力電圧誤差
- 1Μfセラミック出力コンデンサで安定して動作
- 動作接合部温度:–40°C~+125°C
- 0.602mm × 0.602mmパワーDSBGAパッケージ
アプリケーション
- 携帯電話、タブレット
- ウェアラブル
- IPカメラ
- ポータブル医療機器
- スマート・メータとフィールド・トランスミッタ
- RF、PLL、VCOとクロック電源
- モータドライブ
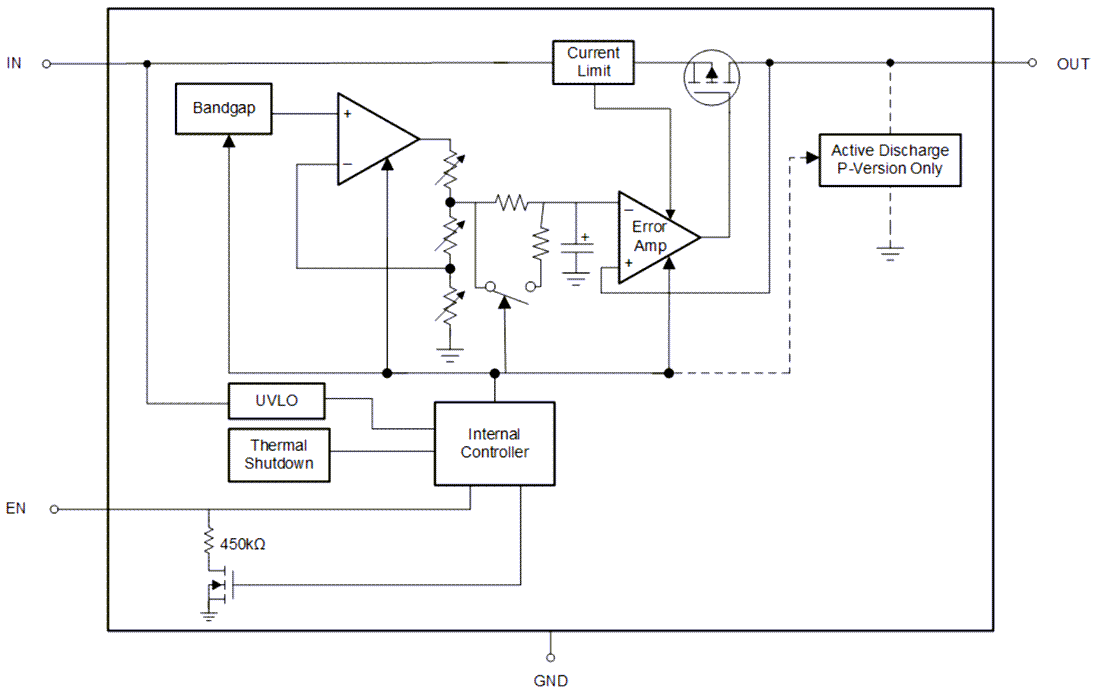
機能ブロック図
公開: 2022-03-25
| 更新済み: 2025-08-01
