Texas Instruments TPS7A4700低ノイズ1A低ドロップアウトリニアレギュレータ
Texas Instruments TPS7A4700低ノイズ1A低ドロップアウトリニアレギュレータ

製品リストを表示

関連開発ツールを表示

追加リソース

Texas Instruments TPS7A4700低ノイズ1A低ドロップアウトリニアレギュレータ

Texas Instruments TPS7A4700低ノイズ1A低ドロップアウトリニアレギュレータは、正電圧(+36V)の超低ノイズ(4.17µVRMS)リニアレギュレータで、1Aの負荷を供給することが可能です。TI TPS7A4700には、外部レジスタやフィードフォワードコンデンサを必要とせずにプリント回路基板(PBC)レイアウトからユーザーが完全に調節できる出力電圧があり、これによって全体的な部品数が削減されています。TI TPS7A4700 LDOは、主にシステム性能を最大化するためにクリーン電圧レールが重要な高精度、高精密機器アプリケーション向けに、両極技術を用いて設計されていますこのTIデバイスは、オペアンプ、アナログ・デジタル・コンバータ(ADC)、デジタル・アナログ・コンバータ(DAC)、およびその他の(例えば医療RF、テストアンド計測など)重要なアプリケーションにおける高性能アナログ回路への電力供給に理想的です。

TPS7A4700EVM-094評価モジュールは、独自の回路用途で使用できるように、TPS7A4700リニアレギュレータの動作と性能を評価するエンジニアの役に立つように設計されています。

特徴
  • 入力電圧範囲: +3 V~+36 V
  • 出力電圧ノイズ
    • 4.17 µVRMS(10Hz、100kHz)
  • 電源リップル除去比:
    • 82dB (100Hz)
    • ≥55dB (10Hz, 10MHz)
  • ANY-OUT™(ユーザーによる調整が可能な出力対
  • PCBレイアウト):
    • 外部レジスタまたはフィードフォーワードコンデンサ不要
    • 出力電圧範囲: +1.4V~+20.5V
  • 出力電流: 1A
  • ドロップアウト電圧: 1Aで307mV
  • CMOSロジックレベル互換のイネーブルピン
  • 内蔵固定電流制限および
  • サーマルシャットダウン
  • 高熱性能パッケージで提供:
    • 5mm×5mm QFN
  • 動作温度範囲:
    • -40°C~+125°C
アプリケーション
  • 電圧制御オシレーター(VCO)
  • 周波数合成器
  • 試験および測定用途
  • 医療用途
  • RX、TX、およびPA回路
  • オペレーショナルアンプの電源レール
  • DAC、ADC、およびその他の高精密アナログ回路
  • オーディオアプリケーション
  • ポストDC-DCコンバータレギュレーションおよび
  • リップルフィルタリング
  • 工業用計測器
  • 基地局および通信インフラ
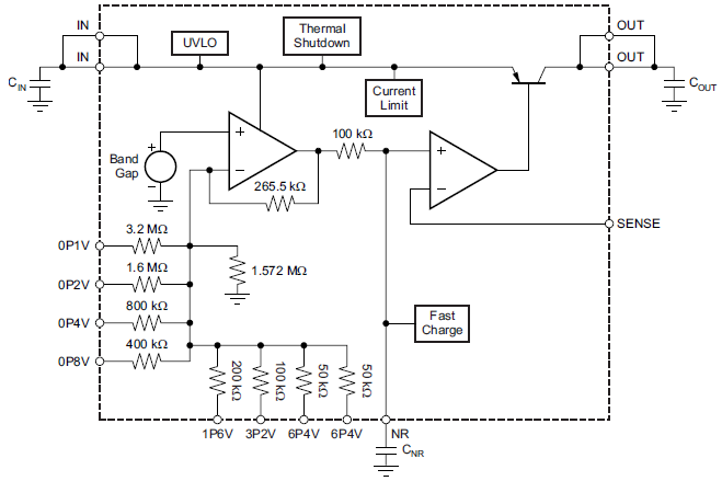
機能図
機能図
  • Texas Instruments
公開: 2012-08-07 | 更新済み: 2024-05-02