特徴
- Input Voltage Range +3V to +36V
- Output Voltage Noise 4.17μVRMS (10Hz, 100kHz)
- Power-Supply Ripple Rejection
- 82dB (100Hz)
- ≥ 55dB (10Hz, 10MHz)
- Available in Two Versions
- ANY-OUT™ (Adjustable Output via PCB Layout)
- No External Resistors or Feed-Forward Capacitors Required
- Output Voltage Range: +1.4V to +20.5V
- Adjustable (TPS7A4701 only)
- Output Voltage Range: +1.4V to +34V
- ANY-OUT™ (Adjustable Output via PCB Layout)
- Output Current 1A
- Dropout Voltage 307mV at 1A
- CMOS Logic Level-Compatible Enable Pin
- Built-In Fixed Current Limit and Thermal Shutdown
- Available in High Thermal Performance Package 5mm × 5mm QFN
- Operating Temperature Range -40°C to +125°C
アプリケーション
- Voltage-controlled oscillators (VCO)
- Frequency synthesizers
- Test and measurement
- Instrumentation, medical, and audio
- RX, TX, and PA circuitry
- Supply rails for operational amplifiers, DACs, ADCs, and more
- Post DC-DC converter regulation and ripple filtering
- Base stations and telecom infrastructure
- +12V and +24V industrial buses
Datasheets
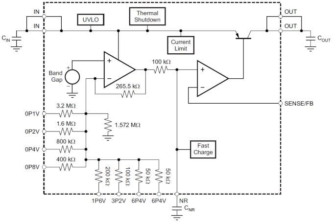
Block Diagram
公開: 2014-01-29
| 更新済み: 2022-05-31

