Texas Instruments TPS7A53A-Q1超低ドロップアウト電圧レギュレータ
Texas Instruments TPS7A53A-Q1超低ドロップアウト(LDO)電圧レギュレータは、低ノイズ(5.6μVRMS)、高精度、超低ドロップアウトのリニアレギュレータ(LDO)で、わずか130mVのドロップアウトで3Aを供給する能力があります。TPS7A53A-Q1は低ノイズ、高PSRR、高出力電流能力の組み合わせにより、レーダー電源およびインフォテインメントアプリケーションに見られるようなノイズに敏感なコンポーネントへの電力供給を目的に設計されています。このデバイスは高性能を実現しており、電源によって生成される位相ノイズとクロック・ジッタを制限するため、RFアンプ、レーダー・センサ、チップセットの電源としての使用に有用です。特に信号チェーン部品にとってこのデバイスの性能の高さは有益です。TPS7A53A-Q1にはウェッタブル・フランク・オプションがあるため、光学検査を容易に実施できます。ASIC、FPGA、DSPなどのデジタル負荷で低入力電圧、低出力電圧 (LILO) 動作を必要とする場合、TPS7A53A-Q1の非常に優れた精度 (負荷および温度の全範囲で 1.3%)、リモート・センシング、優れた過渡性能、ソフトスタート機能により、最適なシステム性能を実現します。Texas Instruments TPS7A53A-Q1は多用途デバイスであり、要求の厳しい多くのアプリケーションの部品として最適な選択肢です。
特徴
- 車載アプリケーションを対象としたAEC-Q100認定を取得済
- –40°C ≤ TA ≤ +125°C温度グレード1
- HBM ESD分類レベル2
- CDM ESD分類レベルC4A
- 拡張接合部温度(TJ)範囲
- –40°C~+150°C
- 入力電圧範囲
- IN VIN +VDO~6.0V
- バイアス:VOUT+VDO(バイアス)~ 6.0V
- 130mV @ 3A低ドロップアウト
- 5.6µVRMS 出力電圧ノイズ
- ライン、負荷、温度に対する精度
- 1.3%(最大値)
- 電源リップル除去比
- 500kHzで40dB
- 調節可能なスタートアップ突入制御
- オープンドレイン・パワーグッド(PG)出力
- ウェッタブル・フランク付きで高CTE (12ppm/℃) の成形コンパウンドを使用した 4mm × 4mm、20ピンのWQFN
アプリケーション
- テレマティクス制御装置
- インフォテインメントとクラスタ
- 画像レーダー
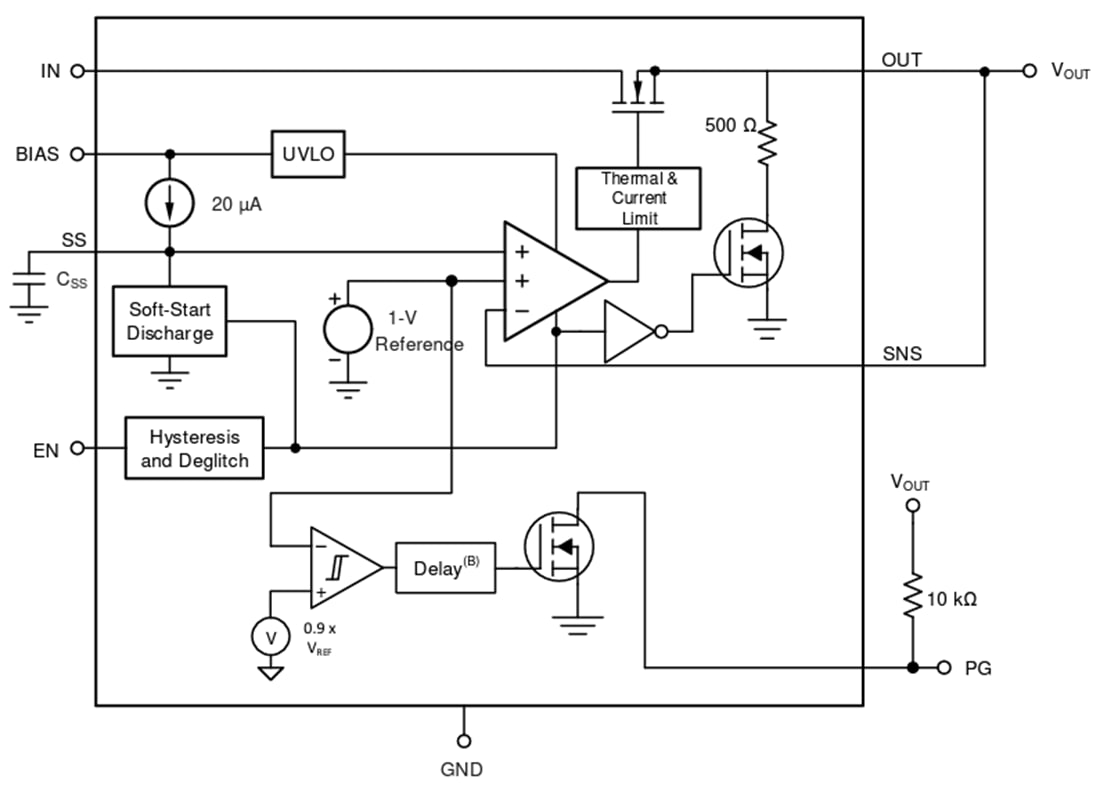
機能ブロック図
公開: 2023-03-27
| 更新済み: 2025-05-22
