低ノイズ (4.6μVRMS) 、高い出力電流機能、高PSRRの組み合わせによって、TPS7A53Bはノイズに敏感な部品への電力供給に優れたソリューションです。アプリケーションには、高速通信、ビデオ、医療、または検査と測定があります。このデバイスの高PSRRおよび低ノイズ性能によって、電源生成位相ノイズとクロックジッタが制限され、高性能シリアライザとデシリアライザ(SerDes)、アナログデジタルコンバータ(ADC)、デジタルアナログコンバータ(DAC)への電力供給に最適です。特にRFアンプは、デバイスの高性能および5.15V出力機能の恩恵を受けています。
TPS7A53Bの低入力、低出力(LILO)電圧動作、優れた精度(0.5%の過負荷と温度)、リモートセンシング、優れた過渡性能、ソフトスタート機能を必要とするデジタル負荷によって、最適なシステム性能を実現します。Texas Instruments TPS7A53B設計には、調整可能な電圧レギュレータとしての汎用性があります。この汎用性によって、このデバイスは、電圧制御発振器(VCO)、ADC、DAC、画像センサーなどのアナログ負荷や、SerDes、FPGA、DSPなどのデジタル負荷に最適な部品となっています。
特徴
- バイアスによるライン、負荷、温度に対する0.5%の精度
- 4.6µVRMS の出力電圧ノイズ
- BIAS低ドロップアウト時:3Aで110mV(最大)
- 電源除去比
- 48dB(500kHz時)
- 調整可能な出力電圧範囲: 0.5V~5.15V
- 入力電圧範囲
- バイアスなし:1.4V~6.5V
- バイアスあり:1.1V~6.5V
- 調整可能なソフトスタート突入制御
- オープンドレイン、パワーグッド(PG)出力
- 2.5mm × 2.2mm、12ピンVQFNパッケージ
アプリケーション
- Macroリモート無線装置 (RRU)
- 屋外バックホール・ユニット
- アクティブアンテナシステムmMIMO(AAS)
- 超音波スキャナー
- ラボとフィールド計測
- センサ、画像処理、レーダー
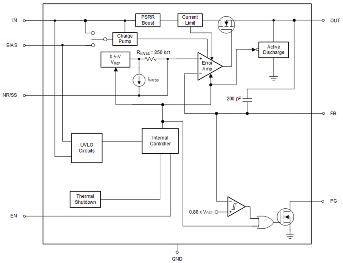
機能ブロック図
公開: 2024-03-27
| 更新済み: 2024-04-09

