Texas Instruments TPS7A5x/TPS7A5x-Q1 LDO電圧レギュレータ
Texas Instruments TPS7A5x/TPS7A5x-Q1高精度低ノイズLDO電圧レギュレータは、汎用性と非常に高い過渡性能、および低出力電圧動作で、最適なシステム性能を実現しています。TPS7A5x/TPS7A5x-Q1レギュレータは、電源による位相ノイズとクロックジッタを制限することで、高性能を達成しました。RFアンプ、レーダーセンサー、チップセットへの電力供給に最適です。TPS7A5x/TPS7A5x-Q1レギュレータの高性能さと5.0Vの出力能力は、RFアンプに最も好影響を与えています。また、このデバイスは低ノイズ、高PSRR、高出力電流機能が備わっているため、レーダー電源およびインフォテイメントアプリケーションなど、ノイズに敏感なコンポーネントの電源として優れた選択肢です。TPS7A5x-Q1は、車載用アプリケーションを対象としたAEC-Q100認定を受けています。特徴
- バイアスを考慮したライン、負荷、温度の精度: 0.5%(最大)
- 4.4µVRMS 出力電圧ノイズ
- BIAS低ドロップアウトをともなう2Aで65mV(最大)
- 電源リップル除去比
- 500kHzで40dB
- 入力電圧範囲
- バイアスなし:1.4V〜6.5V
- バイアスあり:1.1V〜6.5V
- 0.8V~5.2Vの範囲で調整できる出力電圧
- 調節可能なスタートアップ突入制御
- オープンドレインパワーグッド(PG)出力
- 2.2mm × 2.5mm、12ピン VQFNパッケージ
アプリケーション
- Macroリモート無線装置 (RRU)
- 屋外バックホール装置
- アクティブアンテナシステムmMIMO(AAS)
- 超音波スキャナ
- ラボとフィールド計測
- センサ、イメージング、レーダー
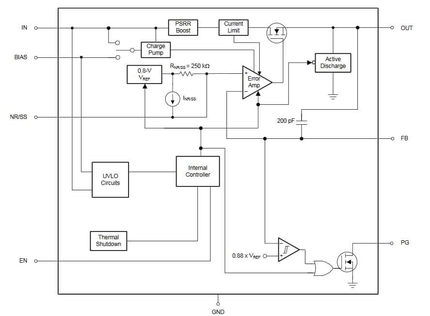
ブロック図
View Results ( 11 ) Page
| 部品番号 | データシート | シリーズ | 出力電流 | ドロップアウト電圧 | ドロップアウト電圧 - 最大 | 出力電圧範囲 |
|---|---|---|---|---|---|---|
| TPS7A5301QRGRRQ1 | ![]() |
TPS7A53 | 3 A | 110 mV | 195 mV | 800 mV to 5.15 V |
| TPS7A5401QRGRRQ1 | ![]() |
TPS7A54 | 4 A | 150 mV | 240 mV | 800 mV to 5.1 V |
| TPS7A5201WQRTKRQ1 | ![]() |
TPS7A52 | 2 A | 95 mV | 340 mV | 800 mV to 5.2 V |
| TPS7A5301WQRTKRQ1 | ![]() |
TPS7A53 | 3 A | 110 mV | 515 mV | 800 mV to 5.15 V |
| TPS7A5201QRGRRQ1 | ![]() |
TPS7A52 | 2 A | 95 mV | 300 mV | 800 mV to 5.2 V |
| TPS7A5301RPSR | ![]() |
TPS7A53 | 3 A | 215 mV | 375 mV | 800 mV to 5.2 V |
| TPS7A5301RPST | ![]() |
TPS7A53 | 3 A | 215 mV | 375 mV | 800 mV to 5.2 V |
| TPS7A5401RPSR | ![]() |
TPS7A54 | 4 A | 330 mV | 565 mV | 800 mV to 5.1 V |
| TPS7A5401RPST | ![]() |
TPS7A54 | 4 A | 330 mV | 565 mV | 800 mV to 5.1 V |
| TPS7A5201RPSR | ![]() |
TPS7A52 | 2 A | 125 mV | 225 mV | 800 mV to 5.2 V |
公開: 2018-04-26
| 更新済み: 2022-12-07

