Texas Instruments TPS7A78EVM-011評価モジュール

Texas Instruments TPS7A78EVM-011評価モジュールは、TPS7A78非絶縁型スマートリニア電圧レギュレータ(LDO)のエンジニアリング・デモと評価を目的としたリファレンス設計です。TPS7A78EVM-011評価モジュールは、10mW未満というスタンバイ電力消費が特徴で、90VAC~360VACの非絶縁型電源ソリューションです。このボードは、最大100mAの動的負荷電流を必要とするエンジニアリングアプリケーション用のリファレンス設計として構成されています。

特徴

  • 90VAC~360VAC向けの非絶縁パワー・ソリューション
  • 1.25V~5Vの出力電圧に対応
  • 10mW以下のスタンバイ時電力消費
  • キャップドロップ・コンデンサは、従来のソリューションの1/4のサイズにできます。
  • 適正電源

レイアウト

ロケーション回路 - Texas Instruments TPS7A78EVM-011評価モジュール

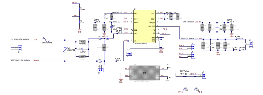
回路図

回路図 - Texas Instruments TPS7A78EVM-011評価モジュール
公開: 2019-05-20 | 更新済み: 2023-11-21