Texas Instruments TPS7A80低ドロップアウト・リニア・レギュレータ(LDO)
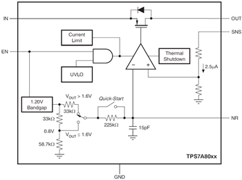
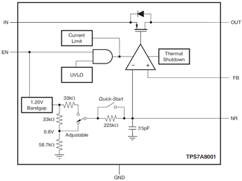
Texas Instruments TPS7A80低ドロップアウト・リニアレギュレータ(LDO)には、出力での非常に高電源リップル除去比(PSRR)が備わっています。これらのLDOレギュレータには、高度BiCMOSプロセスとPMOSFETパスデバイスが採用されており、非常に低いノイズ、優れた過渡応答、優れたPSRR性能を達成できます。TPS7A80ファミリは、4.7µFのセラミック出力コンデンサで安定的です。また、精密な電圧リファレンスとフィードバックループが使用されており、3%の全体的な負荷、ライン、プロセス、温度変動のワーストケースの精度を達成できます。これらのデバイスは、40°C~+125°Cの温度範囲に完全特化されており、熱パッド付き3mm×3mm、VSON-8パッケージで提供されています。特徴
- イネーブル搭載低ドロップアウト1Aレギュレータ
- 調整可能出力電圧: 0.8V~6V
- 固定出力電圧: 0.8V~6V
- 広帯域幅高PSRR
- 63dB @ 1kHz
- 57dB @ 100kHz
- 38dB @ 1MHz
- 低ノイズ: (14 × VOUT) µVRMS Typical (100Hz~100kHz)
- 4.7μFのセラミックコンデンサで安定に動作
- 優れた負荷/ライン過渡応答
- 3%トータル精度(過負荷/ライン/温度全体で)
- 過電流および過熱保護
- 非常に低いドロップアウト: 1Aで170mV(typ)
- 3mm×3mm VSON-8 DRBパッケージ
アプリケーション
- 通信用インフラストラクチャ
- オーディオ
- 高速I/F(PLL/VCO)
公開: 2018-04-02
| 更新済み: 2022-11-17
