Texas Instruments TPS7H1111超低ノイズLDOリニアレギュレータ
Texas Instruments TPS7H1111超低ノイズLDOリニア・レギュレータは、宇宙環境における無線周波数(RF)デバイスへの電力供給用に最適化されています。このモジュールは、2.2V~14Vのバイアス電源で、0.85V~7Vの入力範囲で最大1.5Aの電源を供給できます。Texas Instruments TPS7H1111の高性能により、電源から発生する位相ノイズとクロック・ジッタが制限されるため、このデバイスは高性能ADC、DAC、VCO、PLL、SerDes、および衛星内のその他のRFコンポーネントの電源供給に最適です。卓越した精度と過渡性能は、低電圧動作を必要とするデジタル負荷(FPGAやDSPなど)に対して最適なシステム性能を保証します。特徴
- 全イオン化投与量(TID)特性
- 100krad (Si)または50krad (Si)の耐放射線性保証(RHA)可用性
- シングルイベント効果(SEE)特徴
- シングルイベント ラッチアップ(SEL)、シングルイベント 焼損(SEB)、シングルイベント ゲート破壊(SEGR)に対し、線エネルギー付与(LET)= 75MeV-cm2/mgまで耐性あり
- シングルイベント 機能割り込み(SEFI)およびシングルイベント 過渡現象(SET)を、LET = 75MeV-cm2/mgまで特性評価済み
- 超低ノイズ(10Hz〜100kHz):1.71µVRMS(代表値)
- 高電源除去比、PSRR (標準)
- 109dB(1kHz時)
- 71dB(100kHz時)
- 66dB(1MHz時)
- 入力電圧範囲: 0.85V ~ 7V
- 消費電力を最小限に抑える2.2V ~ 14Vのバイアス供給
- 0.4Vの低出力電圧
- 最大1.5Aの出力電流
- ラインおよび負荷に対する優れた出力精度
- 温度範囲全体での– 1.3% ~ + 1.2%
- 25°Cで-0.7% ~ +0.9%
- 1.5Aで215mV (標準)の低ドロップアウト
- プログラマブル・ソフトスタート制御(SS _ SET)
- オープンドレイン・パワーグッド(PG)インジケータ
- 構成可能なパワーグッド閾値(FB _ PG)
- 外部補償STABピンを用いた露出制御ループ
- 構成可能な動作が備わった内部電流制限
- 最大2.9Aの動作が可能になる電流共有
アプリケーション
- 高速・高精度回路用電源
- データコンバータ:ADCおよび DAC (アナログ・デジタルおよびデジタル・アナログコンバータ)
- VCO (電圧制御されたオシレータ)
- PLL(位相ロックループ)
- SerDes (シリアライザおよびデシリアライザ)
- イメージセンサ
- 衛星電気電力システム(EPS)
- FPGA(フィールド・プログラマブル・ゲート・アレイ)およびDSP(デジタル・シグナル・プロセッサ)への正確な供給
- 実装スペースが限られているエリアを対象とした耐放射線性の超クリーンアナログ電源
ビデオ
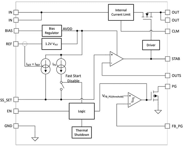
機能ブロック図
公開: 2024-09-27
| 更新済み: 2026-03-17
