Texas Instruments TPS7H1121EVM評価モジュール

テキサス・インスツルメンツ (Texas Instruments) TPS7H1121EVM 評価モジュールは、プラスチックパッケージのTPS7H1121-SEP LDOレギュレータの機能性と汎用性を容易に実証するために設計されています。TPS7H1121EVMボードには、追加コンポーネントを実装するためのフットプリントが用意されているため、カスタム構成のテストを行うことが可能です。さらに、TI TPS7H1121EVMは、性能の検証を容易にするテストポイントとSMAコネクタを備えています。

特徴

  • 2.25V~14Vの入力電圧範囲
  • 最大出力電流:2A
  • ±1.5%のライン、負荷、温度に対する精度
  • 外部安定化5V PGOOD電源
  • STABピンを活用したオプションの外部制御ループ補償

概要

Texas Instruments TPS7H1121EVM評価モジュール

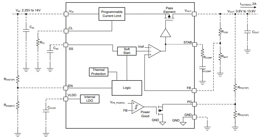
ブロック図

ブロック図 - Texas Instruments TPS7H1121EVM評価モジュール
公開: 2025-09-12 | 更新済み: 2025-09-19