TITPS7H2140EVM評価モジュールは、テスト ポイント、ジャンパ、接続端子、ラベル付きのアクセスしやすいコンポーネントを提供し、デバイス機能のカスタマイズされた構成を可能にします。さらに、このボードには電圧レギュレータが組み込まれており、IO 構成用の二次電源を必要とせずにデバイスの機能を利用できるようになります。
特徴
- 動作電圧4.5V~32V
- 外部抵抗によるプログラム可能な電流制限
- 高電流アプリケーション向けに出力チャンネルを並列接続可能
- マルチプレクス電流検出出力
- シングルチャネル回路およびパラレルチャネル回路を含む柔軟な構成オプション
- カスタマイズ可能な障害レポート、電流制限、I/O ピンの電源供給、イネーブル、および容量
キット内容
- EVMボード
- EVMキットユーザーズガイド
レイアウト
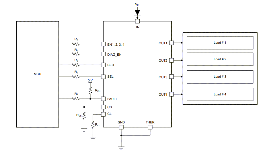
標準的なアプリケーション図
公開: 2023-11-27
| 更新済み: 2023-11-30

