Texas Instruments TPS7H2201-SPは、高電力散逸が可能になる集積熱パッドが搭載されたセラミックパッケージでご用意があります。デバイスは、自由大気(フリーエア)温度範囲–55°C~125°Cで動作します。
特徴
- 放射性能
- TID 100krad(Si)までの耐放射線性保証(RHA)
- LET = 75MeVcm2/mgの影響を受けないシングルイベント・ラッチアップ(SEL)、シングルイベント・バーンアウト(SEB)、シングルイベント・ゲートラプチャ(SEGR)
- toLET = 75MeVcm2/mgを特徴とするSEFI/SET
- 統合型シングルチャネル・ロードスイッチ
- 入力電圧範囲:1.5V~7V
- 25°CおよびVIN = 5Vで最大35mΩの低オン抵抗(Ron)
- 6Aの最大連続スイッチ電流
- 制御入力の閾値が低いため、1.2V、1.8V、2.5V、3.3Vロジックの使用が可能
- 立ち上がり時間を設定可能(ソフトスタート)
- 逆電流保護
- プログラマブルおよび内部電流制限(高速トリップ)
- プログラマブル故障タイマー(電流制限と再試行モード)
- 熱シャットダウン
- 熱パッド付きセラミックパッケージ
アプリケーション
- 宇宙衛星パワーマネジメントと配電
- 耐放射線性と許容性を備えたパワーツリー・アプリケーション
- 軍用温度範囲(–55°C~125°C)でご用意あり
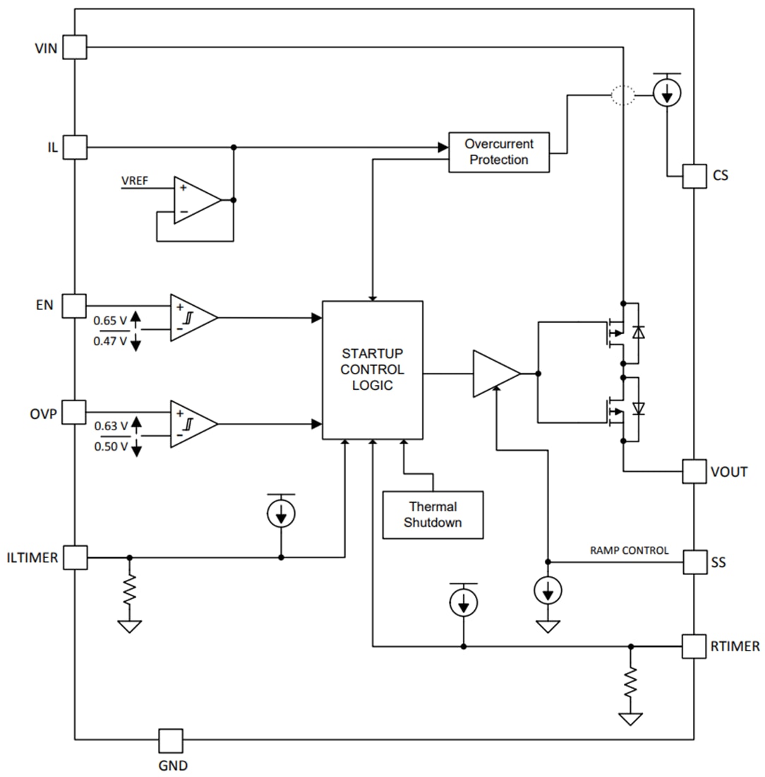
機能ブロック図
公開: 2022-06-28
| 更新済み: 2025-03-05

