Texas Instruments TPS7H3302EVM評価モジュール
Texas Instruments TPS7H3302EVM評価モジュールは、TPS7H3302-SEP 耐放射線性、3A DDRターミネーション・レギュレータの性能の 評価に役立つように設計されています。TPS7H3302EVM評価モジュールは、最大3Aの出力電流で動作し、DDR、DDR2、DDR3、DDR3L、DDR4のテスト実施をサポートしています。この評価モジュールは、TPS7H3302-SEP DDRターミネータのテストに便利なテスト・ポイントとジャンパを備えています。TPS7H3302EVM評価モジュールは、耐放射線性DDRパワー・アプリケーションおよびDDR、DDR2、DDR3、低消費電力DDR3、DDR4用のメモリ終端レギュレータに理想的です。特徴
- DDR、DDR2、DDR3、DDR3L、DDR4のテストをサポート
- 内蔵過渡負荷テスト回路
- 入力コア電圧VDDは、2.5Vレールと3.3Vレールに対応
- VLDOINおよびVDDQ電圧範囲 0.9V~ 3.5V
- 動的性能評価の機能:
- 過渡負荷ステップ・エミュレーション用のシンク/ソース一体型負荷スイッチ
- オンボード抵抗を使用して負荷ステップとスルーレートを設定可能
- デバイスを有効にするためのジャンパ J14(ピン1、ピン2) (J14がインストールされていなくても有効になる)
- プローブPGOOD、CLK_IN、ループ応答テストに便利なテストポイント
- 独立したVDDQSNSソースを使用しない場合の、VDDQSNS to VLDOINフィル用のオプションのプレース・ホルダー
- 最大3Aの出力電流
- TPS7H3302-SEP DDRターミネータのテストに便利なテスト・ポイントとジャンパ
アプリケーション
- 耐放射線性DDR電源アプリケーション
- DDR、DDR2、DDR3、DDR4用のメモリ終端レギュレータ
モジュールの上面図
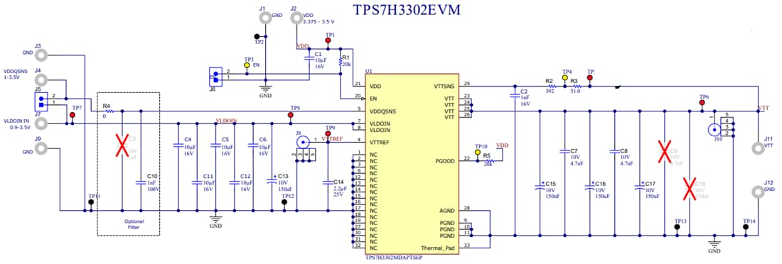
回路図
公開: 2023-03-08
| 更新済み: 2023-03-21
