Texas Instruments TPS8804 AFE(商業用の煙検出用)

Texas Instruments TPS8804アナログ・フロント・エンド(AFE)は、商業用の煙検出を目的としており、煙検出器に必要なすべてのアンプとドライバが集積されています。この煙検出器は、二重波光電式煙検出および一酸化炭素(CO)検出システムです。Texas Instruments TPS8804の高い柔軟性は、精度と消費電力が重要な煙検出システムに最適です。

特徴

  • 写真室AFE
    • デュアル8ビット対応プログラマブル電流LEDドライバ
    • LED電流の温度補償
    • 超低オフセットOPアンプ(フォトダイオード用)
    • プログラマブルおよびバイパス対応ゲイン段
  • 一酸化炭素センサAFE
    • 超低オフセット・ゲイン段
    • プログラマブルゲインとリファレンス
  • 電源管理
    • プログラマブルLDO(外部マイクロコントローラ用)
  • SLCインターフェイス送信機と受信機
  • 超低消費電力
  • I2Cシリアルインターフェイス
  • 広い入力電圧範囲

アプリケーション

  • 煙とCO検出器

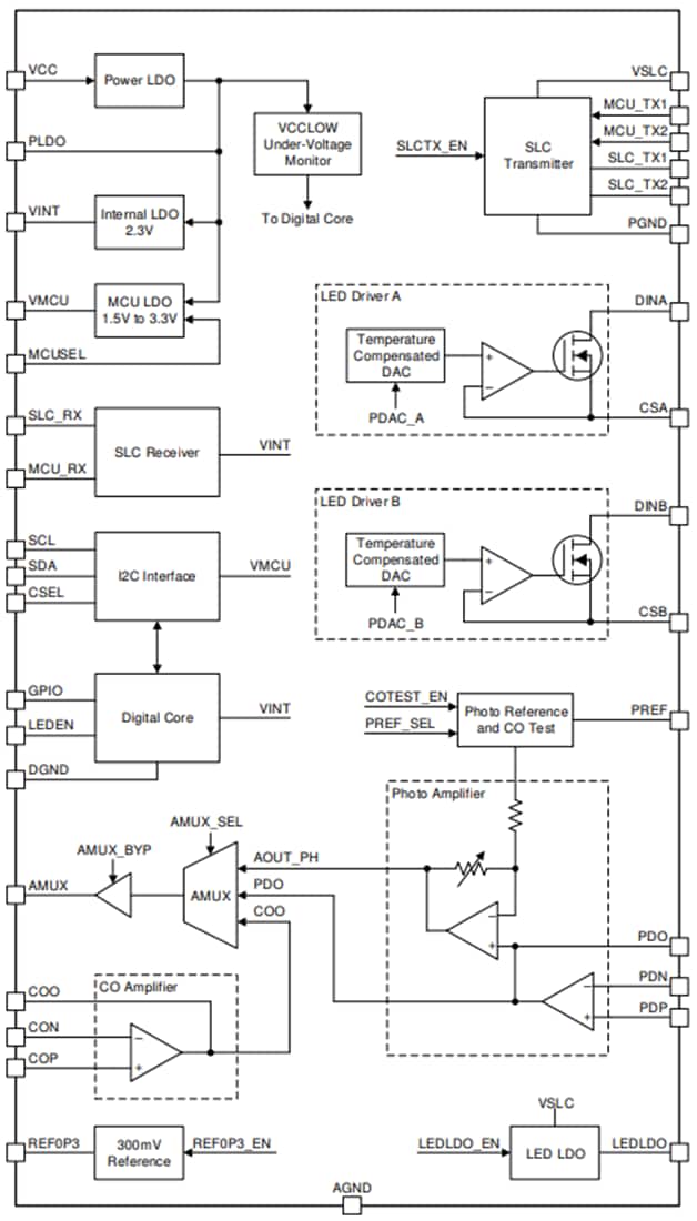
機能ブロック図

ブロック図 - Texas Instruments TPS8804 AFE(商業用の煙検出用)
公開: 2020-06-03 | 更新済み: 2024-06-24