Texas Instruments TPS92201AEVM 評価モジュール
Texas Instruments TPS92201AEVM評価モジュールは、LEDドライバ アプリケーション向けに設計されたTPS92201A同期降圧スイッチングレギュレータの性能を評価します。このモジュールは、2.2V~5.5Vの入力電圧範囲で動作し、最大95%の効率性を実現します。TPS92201AEVMは、3.3V/100% の負荷サイクル PWM 入力で0.5Aのデフォルト出力電流に合わせて調整されます。このモジュールは、1μAのシャットダウン電流、1.5MHzのスイッチング周波数、100mVのフィードバック・レギュレーション電圧、および1%~100%のアナログ調光を備えています。TPS92201AEVM評価モジュールは、ビデオ・ドアベル、スマート ホーム カメラ、IP カメラ、フラッシュライト、ライダー・アクセサリで使用されます。特徴
- 最大入力電圧 5.5V
- 最大95%の効率
- 35μA 動作時静止電流
- 200mΩ (ハイサイド)/160mΩ (ローサイド) MOSFET
- シャットダウン電流: 1μA
- 最大100%のスイッチング・デューティ・サイクル
- スイッチング周波数1.5MHz
- PWM 入力周波数範囲:20kHz~200kHz
- アナログ調光:1%~100%
- 出力電圧範囲: 0.1V~ VIN
- フィードバック調整電圧:100mV
- 強制PWMモードによる低出力リップル
- 軽負荷時に高効率をもたらす省電力モード (TPS92201A向け)
- 内部ソフト・スタートアップ
- 過電流、LED開放/短絡、FB抵抗開放/短絡機能を搭載した完全保護
- サーマル・シャットダウン保護
- 非常に小さなSOT563パッケージで供給
アプリケーション
- ビデオ・ドアベル
- スマート・ホーム・カメラ
- IPカメラ
- 懐中電灯
- ライダー・アクセサリ
- ノート型カメラ
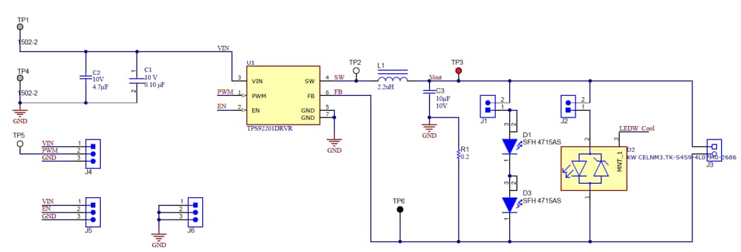
スキーム図
公開: 2024-01-09
| 更新済み: 2025-03-05
