Texas Instruments TPS92410 スイッチ制御ダイレクトドライブ・リニアコントローラ
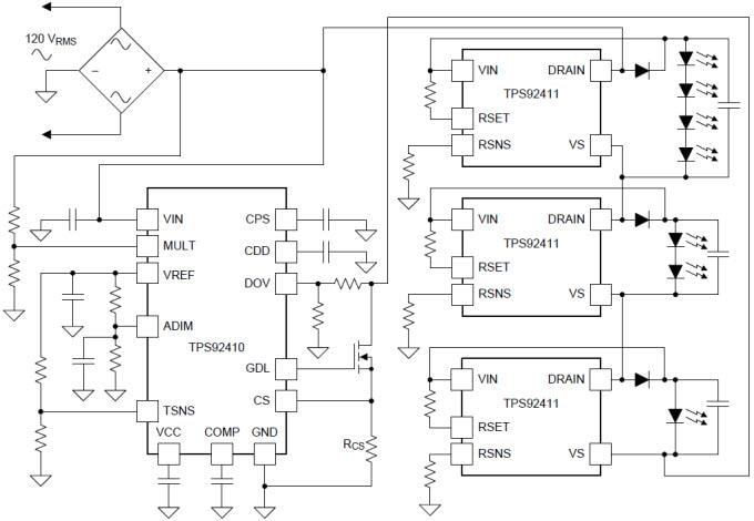
テキサス・インスツルメンツのスイッチ制御、ダイレクト・ドライブ、リニア・コントローラTPS92410は、低消費電力のオフラインLED照明での使用を想定した高電圧起動の機能を備えた先進的なリニア・ドライバです。このドライバは、TPS92411ダイレクト・ドライブ・スイッチと連携して、平均的なLED電流をLED経由で調整するために使用されます。TPS92410は、電流レベルならびに熱帰還閾値の設定に使用できる基準電圧を特徴とします。優れたライン・レギュレーションを維持しながら優れた力率を取得するために、増幅器が搭載されています。他の機能として、低電圧ロックアウト、過電圧保護、定電流モードのフォワード位相調光器、熱帰還、サーマル・シャットダウンがあります。特徴
- A multiplier for Good PFC, Line Regulation, and Low THD
- VIN Range From 9.5V to 450V
- Compatible with Phase Dimmers
- Analog Dimming Input with LED Turn-Off
- Programmable Overvoltage Protection
- Precision 3V Reference
- Thermal Foldback
- Thermal Shutdown
- No Inductor Required
- 13 Pin, High-Voltage, SOIC Package
アプリケーション
- LED Drivers
- LED Light Bulb Replacement
Simplified Schematic
Evaluation Modules
Texas Instruments TPS92410EVM-001 and TPS92410EVM-002 Evaluation Modules implement a 120V or 230V linear regulator dimming solution using theTPS92410 and TPS92411 integrated circuits from Texas Instruments. The TPS92410 is a linear controller with analog dimming functionality, thermal foldback, and a mode switch function to improve compatibility with phase dimmers. The EVM can support applications of ~5.5W or up to ~12W.
View Product List
公開: 2014-09-10
| 更新済み: 2022-03-11
