Texas Instruments TPS92511定電流バックLEDドライバ
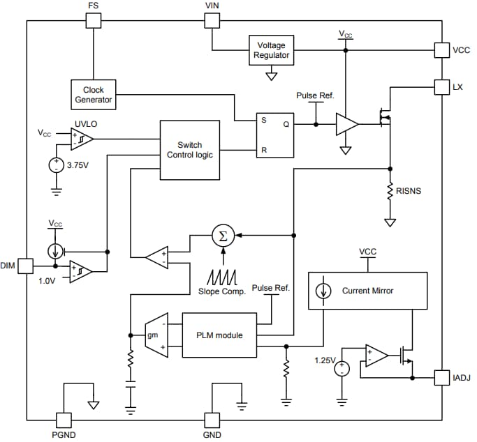
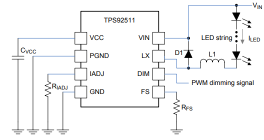
Texas Instruments TPS92511定電流降圧LED ドライバは、65V定電流降圧コンバータを使用して簡単に単一のLEDストリングを駆動できます。0.5Aまで、最大95%の効率性を実現します。基本的な動作に必要な外付け部品は、わずか5個で済みます。N-MOSFETは統合型なので単層PCBレイアウトが可能です。外付け電流検出抵抗器や外部補正はなく、端末は適切に割り当てられています。高価値外部抵抗器でLEDをプログラムし、LED電流の微調整ができます。別の高価値外部抵抗器のプログラムで50kHzから500kHzに一定のスイッチングをします。一定のスイッチング周波数が得られるためEMI設計が容易になります。TPS92511は、4.5Vから65Vまでの広い入力電圧範囲を提供します。簡単な外部回路を追加するだけで、デバイスはさらに高い入力電圧でアプリケーションを処理できます。特徴
- Wide input voltage range of 4.5V to 65V
- Requires no external current sensing resistor
- Requires no external loop compensation
- Ease of use and needs a minimum of 5 components
- 1000:1 contrast ratio feasible
- Single layer PCB feasible
- Can work as high voltage buck regulators
- Can work as linear current shunt regulators
- Integrated low-side N-channel MOSFET
- LED currently programmable up to 0.5A
- Typically ±3.6% LED current accuracy
- Switching frequency programmable from 50kHz to 500kHz
- Current limit protection
- VCC under-voltage lock-out
- Thermal shutdown protection
- Support analog dimming and thermal foldback
- Power enhanced SOIC-8 exposed thermal pad package (HSOP-8)
アプリケーション
- High-power LED driver
- Architectural lighting
- Office troffer
- Automotive lighting
- MR-16 LED lamp
Application Circuit
Functional Block Diagram
TI Reference Designs Library
公開: 2015-09-08
| 更新済み: 2022-03-11
