Texas Instruments TPS92515/TPS92515-Q1 2A LEDドライバ
Texas Instruments TPS92515/TPS92515-Q1 2A LEDドライバはコンパクトなモノシリックスイッチングレギュレータで、低抵抗チャンネルMOSFETが統合されています。 このデバイスは、効率、高帯域幅、PWMおよび/またはアナログ調光と小型サイズが重要な高輝度LED照明アプリケーションを対象としています。 レギュレータは、定オフタイム、ピーク電流制御を使用して動作します。 操作は簡単です。出力電圧に基づいたオフ時間後に、オン時間が開始されます。 オン時間は、インダクタのピーク電流閾値に達すると終了します。 TPS92515/TPS92515-Q1デバイスは、シャントFET調光サイクルのONとOFFの間に一定のピークツーピークリップルを維持するように構成できます。 これによって、シャントFET調光範囲全体でのリニア応答の維持に理想的です。 TPS92515およびTPS92515-Q1デバイスには、最大42Vまでの操作入力範囲があります。TPS92515HVおよびTPS92515HV-Q1には、最大65Vまでの入力範囲が備わった高電圧動作が備わっています。TPS92515-Q1デバイスはAEC-Q100の認定を受けており、車載アプリケーションを対象としています。特徴
- AEC-Q100 Grade 1 qualified
- Integrated 290mΩ (typ.) internal N-Channel FET
- Input voltage range
- TPS92515x: 5.5V to 42V
- TPS92515HVx: 5.5V to 65V
- Operation down to 5.15V after start-up
- Low offset high-side peak current comparator
- Constant average current, up to 2A
- An inherent cycle-by-cycle current limit
- Multiple dimming methods
- 10,000:1 shunt PWM dimming range
- 1000:1 PWM dimming range
- 200:1 analog dimming range
- Simple constant off-time control
- No loop compensation
- Fast transient response
- Thermally enhanced HVSSOP package
- Integrated thermal protection
アプリケーション
- Automotive lighting
- LED switched matrix AFS headlamps
- DRL
- High/low beam, fog, rear
- Turn signal
- Side marker
- Aftermarket
- Industrial lighting
- Factory automation
- Time of Flight (TOF)
- Appliances
- Retail illumination
- Machine vision and inspection
- Emergency, exit and/or safety lighting
- Medical lighting
- Stage and area lighting
- Agricultural, marine, and heavy industry lighting
- High contrast shunt FET dimming
Datasheets
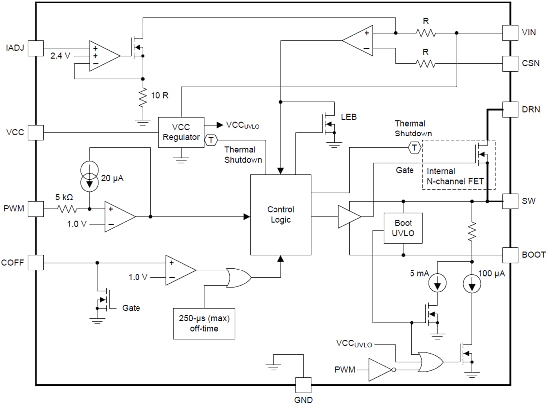
Functional Block Diagram
公開: 2016-09-14
| 更新済み: 2022-03-11
