レギュレータは、定オフタイム、ピーク電流制御を使用して動作します。操作は簡単です。出力電圧に基づいたオフ時間後に、オン時間が開始されます。オン時間は、インダクタのピーク電流閾値に達するとが終了します。TPS92515AHV-Q1、シャントFET調光サイクルのONとOFFの間に一定のピークツーピークリップルを維持するように構成できます。これのサイクルによって、シャントFET調光範囲全体でのリニア応答の維持に最適です。
特徴
- AEC-Q100グレード1準拠
- 統合290mΩ(typ) 内部NチャンネルFET
- 入力電圧範囲
- TPS92515AHVx: 5.5V~65V
- 起動後最低5.15Vまでの動作
- 低オフセットハイサイドピーク電流コンパレータ
- 定平均電流、最大2A
- 固有のサイクル別電流制限
- 複数の調光方法
- 10,000:1 シャントPWM調光範囲
- 1000:1 PWM調光範囲
- 200:1 アナログ調光範囲
- シンプルな定オフタイム制御
- ループ補償は不要
- 高速過渡応答
- 放熱特性に優れたHVSSOPパッケージ
- 熱保護内蔵
アプリケーション
- 自動車用照明
- LEDスイッチドマトリックスAFSヘッドランプ
- DRL
- ロー/ハイ・ビーム
- 霧
- 後部
- ターン信号
- サイドメーカー
- アフターマーケット
- 農業、海洋、重工業照明
- 高コントラストシャントFET調光
- 工業用照明
- ファクトリーオートメーション
- 飛行時間(TOF)
- 電化製品
- 小売用イルミネーション
- マシンビジョンと検査
- 緊急
- 終了および/または安全照明
- 医療用照明
- ステージとエリア照明
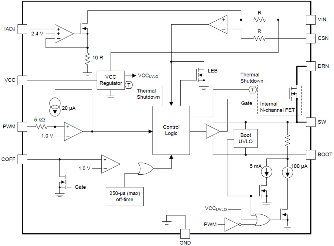
機能ブロック図
公開: 2018-12-14
| 更新済み: 2023-07-24

