Texas Instruments TPS92621-Q1のone-fails-all-fail feature(一つが失敗するとすべてが失敗)の特徴は、 TPS9261x-Q1 、 TPS9262x-Q1 、 TPS9263x-Q1 、 TPS92830-Q1 といった他のLEDドライバと連動して作動し、さまざまな要件に対処できます。
特徴
- AEC-Q100自動車用途向けに認定されています
- 温度グレード1 (-40°C~125°C、TA)
- 広い入力電圧範囲 4.5V~40V
- 外付けシャント抵抗器による熱共有
- フォールトモードでの低消費電流
- 単一の高精度電流レギュレーション
- 最大300mA個の電流出力
- 全温度範囲にわたる±5%精度
- 抵抗による電流設定
- 明るさ制御用のPWMピン
- LDOコントローラ電圧
- 最大ドロップアウト 300mV(150mA時)
- 最大ドロップアウト 600mV(300mA時)
- 診断と保護
- LEDオープン回路(オートリカバリ機能搭載)
- オートリカバリを備えたLEDのGNDへのショート
- 閾値を調整した診断イネーブル
- 障害バスは 1 回フェイル、全フェイルとして構成可能
- 熱シャットダウン
- 動作ジャンクション温度範囲-40°C~150°C
アプリケーション
- 自動車外装リアライト
- リアランプ
- センター高取付ストップランプ
- サイドメーカー
- 車載用外装小型照明
- ドア・ハンドル
- ブラインド・スポット検出インジケータ
- 充電口
- 車載用インテリア照明
- オーバーヘッド・コンソール
- 電気スタンド(読書灯)
- 汎用LEDドライバ・アプリケーション
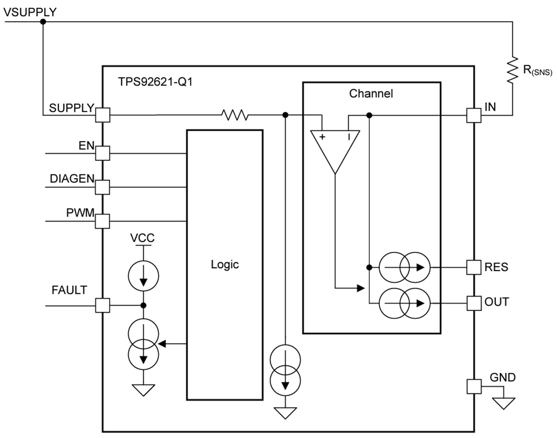
機能ブロック図
公開: 2024-01-24
| 更新済み: 2025-03-06

