TPS92622-Q1のワンフェイルオールフェイル機能は、TPS9261x-Q1、TPS9262x-Q1、TPS9263x-Q1、 TPS92830-Q1 デバイスなどの他の LED ドライバと連携して、さまざまな要件を管理できます。
特徴
- 自動車アプリケーション向けにAEC-Q100認定:
- 温度グレード1–40°C ~+125°C、TA
- 広い入力電圧範囲: 4.5V~40V
- 外付けシャント抵抗器による熱共有
- 障害モードでの低供給電流
- 2つの高精度電流安定化:
- 各チャンネルで最大150mAまでの電流出力
- 全温度範囲で±5%の精度
- レジスタによる独立した電流設定
- 輝度制御のための独立したPWMピン
- 低ドロップアウト電圧 150mAの最大ドロップ時に350mV
- 診断と保護
- LEDオープン回路(オートリカバリ機能搭載)
- オートリカバリを備えたLEDのGNDへのショート
- 調整可能な閾値により有効になる診断
- フォールト・バスを、ワン・フェイル・オール・フェイルまたはワン・フェイル・チャンネル・オフ(N-1)のいずれかとして構成可能
- 熱シャットダウン
- 動作接合部温度範囲 –40°C~+150°C
アプリケーション
- 自動車外装リアライト
- リアランプ
- エンター高取付ストップランプ
- サイドメーカー
- 自動車外装用スモールライト
- ドア・ハンドル
- ブラインド・スポット検出インジケータ
- 充電口
- 自動車用室内灯
- オーバーヘッド・コンソール
- 電気スタンド(読書灯)
- 汎用LEDドライバ・アプリケーション
回路図
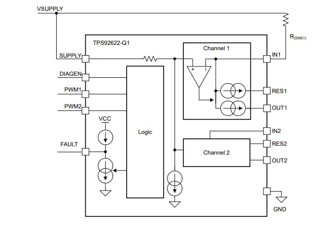
機能ブロック図
公開: 2022-12-27
| 更新済み: 2024-02-07

