特徴
- LED GNDへの短絡、バッテリへの短絡、開回路検出、自動回復
- GNDへの短絡、バッテリへの短絡、開回路、サーマル・シャットダウンのさまざまな電圧レベルに基づいた複数の障害レポート出力
- 低ドロップアウトモード時のマスクオープン故障
- アナログおよびPWM調光
- 供給電圧が高い場合に外付け抵抗器を使用した熱共有
アプリケーション
- ブラインドスポット検出インジケータ、ドアハンドル、充電インレットを含む車載用外装小型照明
- オーバーヘッドコンソールと読書用ランプを含む車載用内装照明
- リアランプ、センター高取付ストップランプ、サイドマーカーを含む車載用外装リアライト
- 汎用LEDドライバ・アプリケーション
レイアウト
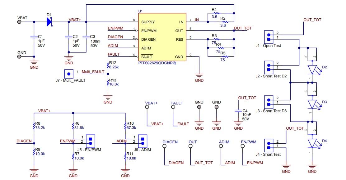
回路図
公開: 2023-01-24
| 更新済み: 2025-03-10

