Texas Instruments TPS92642-Q1 赤外線 LEDドライ
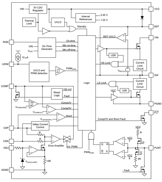
Texas InstrumentsTPS92642-Q1赤外線 LED ドライバは、5.5V~36Vの入力電圧範囲で動作するモノリシック同期バス LED ドライバです。このデバイスでは、ほぼ一定のスイッチング周波数による適応オンタイム制御を100kHzと2.2MHzの間に設定できます。TPS92642-Q1高性能 LED ドライバは、アナログまたは PWM 調光技術を使用して LED 電流を独立して変調できます。このドライバには、最大パルス負荷サイクルを制限する内部パルス監視回路が組み込まれています。このTPS92642-Q1デバイスは、自動車アプリケーション向けにAEC-Q100認定されています。TPS92642-Q1LED ドライバは、ドライバー監視システム (DMS)、IR LED、レーザー ドライバ アプリケーションで使用されます。高度な診断および障害保護を備えたTPS92642-Q1赤外線 LED ドライバは、サイクルごとのスイッチ電流制限、ブートストラップ不足電圧、LED オープン、LED ショート、およびサーマル シャットダウンを備えています。このドライバは40V許容値で動作し、400ms期間のロード ダンプをサポートします。TPS92642-Q1ドライバは、降圧 LED ドライバ トポロジーの実装に適しています。
特徴
- 自動車用途向けにAEC-Q100認定されています:
- 動作時周囲温度 -40°C~125°C、グレード1
- デバイスHBM分類レベルH1C
- デバイスCDM分類レベルC5
- 機能安全対応
- 機能安全システム設計を支援する文書を利用可能
- 入力電圧範囲: 5.5V~36V
- 起動後最低5.15Vまでの動作
- 4%の精度で最大5Aのパルス出力電流
- 適応型ON時間電流制御
- 低オフセット・ハイサイド電流センスアンプ
- 100kHz~2.2MHzのプログラム可能なスイッチング周波数範囲
- 高度調光動作:
- 高精度1000:1 PWM調光
- 高精度15:1 アナログ調光
- 内部の最大デューティ・サイクル制限
- サイクル別のスイッチ過電流保護
- オープンドレイン障害インジケータ出力
- LED短絡、オープン回路、ケーブルハーネス損傷表示
- サーマル・シャットダウン保護
アプリケーション
- ドライバ監視システム(DMS)
- IR LEDとレーザー・ドライバ
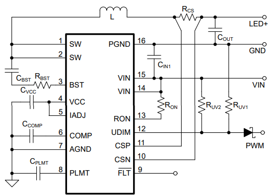
標準的な降圧LEDドライバのアプリケーション回路図
ブロック図
公開: 2024-01-05
| 更新済み: 2024-01-24
