Texas Instruments TPS92691/Q1マルチトポロジLEDドライバ
Texas Instruments TPS92691/TPS92691-Q1マルチトポロジLEDドライバは、昇圧または降圧型ドライバのトポロジの範囲に対応できます。このデバイスには、プログラマブルスイッチング周波数、スロープ補償、ソフトスタートタイミングを搭載した固定周波数ピーク電流モード制御技術が実装されています。ハイサイドまたはローサイド直列検知抵抗器を使用してLED電流を直接測定できる、高電圧(65V)レールツーレール電流検知アンプを統合しています。このアンプは、低入力オフセット電圧の達成、および±3% LED電流精度よりも優れた精度を獲得するように設計されています。これは、25°C~140°Cまでの接合部温度範囲、および0V~60Vの範囲の出力コモンモード電圧で行われます。TPS92691-Q1デバイスは、車載アプリケーションを対象としたAEC-Q100の認定を受けています。特徴
- 広い入力電圧範囲: 4.5V~65V
- 広い出力電圧範囲: 2V~65V
- 低出力オフセットのレールツーレール電流検知アンプ
- 25°C~140°Cの接合部温度範囲で±3% LED電流精度以上
- ハイサイドおよびローサイド電流センス実装機能との互換性あり
- 15:1のコンストラスト比を上回る、高インピーダンスアナログLED電流調整入力(IADJ)
- 統合直列Nチャンネル調光ドライバ・インターフェイスでの、1000:1以上の直列FET PWM調光比
- システムの故障検出と診断を目的とした、連続LED電流モニタ出力
- 外部クロック同期化機能を備えたプログラマブル・スイッチング周波数
- プログラマブル・ソフトスタートおよびスロープ補償
- VCC低電圧ロックアウト(UVLO)、出力過電圧保護(OVP)、サイクルごとの電流制限スイッチ、熱保護を含めた、包括的な故障保護回路
アプリケーション
- 建築および一般照明アプリケーション
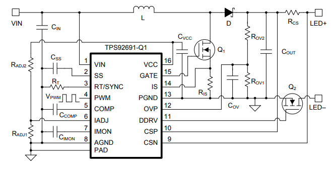
標準のブーストLEDドライバアプリケーション図
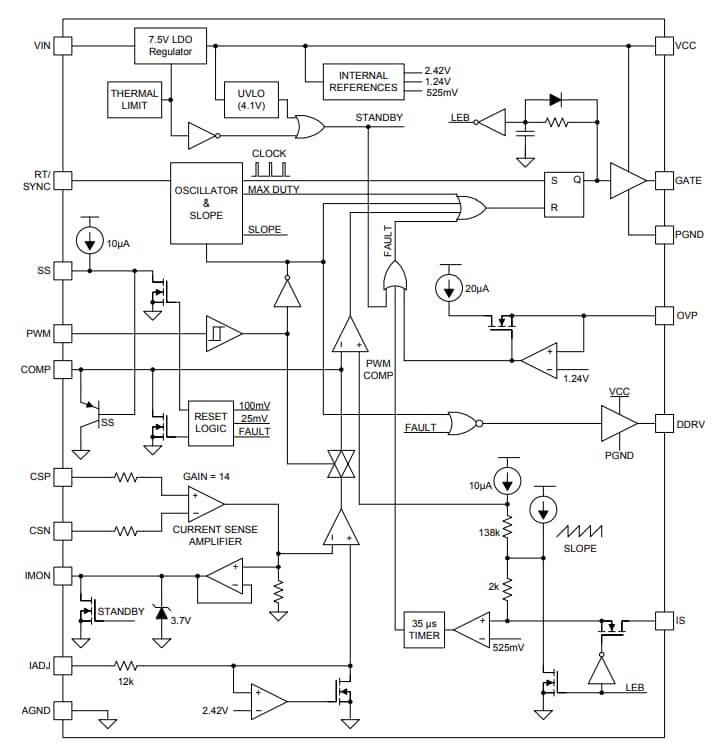
機能ブロック図
公開: 2016-01-12
| 更新済み: 2022-03-11
