Texas Instruments TPSF12C3QEVM評価モジュール
Texas Instruments TPSF12C3QEVM評価モジュールはTPSF12C3-Q1スタンドアロンアクティブ電磁干渉 (EMI) フィルター統合回路(IC)の性能を評価するために設計されました。このソリューションによって、3相AC電源システムでのコモンモード(CM)電磁干渉(EMI)フィルタが向上します。TPSF12C3-Q1 ICは、EMI測定のための周波数範囲でのCMノイズを対象とした低インピーダンス経路を実現しており、EMI規格に指定された制限を満たす上で役立ちます。Texas Instruments TPSF12C3QEVMボードは、一般的にコモンモードのチョークおよびYコンデンサを含む、EMIフィルタの受動部品への接続を容易にするヘッダを提供します。このモジュールは、電気自動車(EV) 、インバータ、モータドライブ、産業用システム、サーバとテレコム用の三相AC/DCレギュレータを対象としたオンボード充電器(OBC) で使用されます。特徴
- アクティブEMIフィルタ(AEF)ICを搭載しており、最大25dBの同相EMI低減が可能
- AC線フィルタのCMチョークのサイズと重量を50%以上削減
- 3相AC入力が備わっているアプリケーションを対象にコモンモードEMI性能が向上
- 公称12Vで8V~16Vの電圧範囲
- 3相AC電源システムのためのシンプルな外部構成
- 堅牢で信頼性の高い設計のための固有の保護機能
- EMIフィルタボードに簡単に接続できる直角ヘッダを搭載
- 組み立てとテストが完了している実証された4層PCB設計で、合計フットプリントは25.4mm x 20.3mmです。
アプリケーション
- EV用OBC
- 溶接機およびその他の産業用システム
- インバータとモータ駆動
- サーバとテレコム用の3相AC/DCレギュレータ
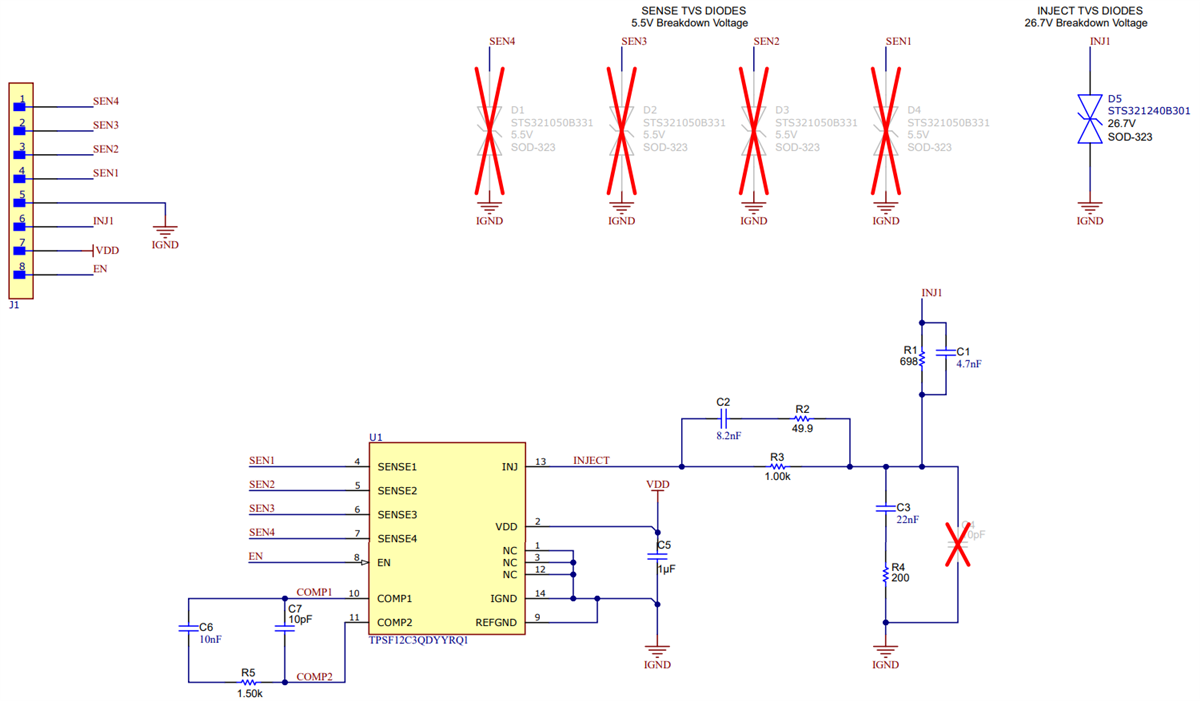
回路図
その他の資料
公開: 2023-02-10
| 更新済み: 2024-04-11
