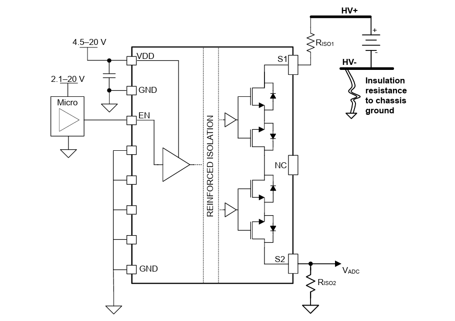
TPSI2240-Q1の1次側はわずか5mAの入力電流で電力供給されており、VDD電源に逆電力が供給される可能性を防ぐフェイルセーフENピンが組み込まれています。ほとんどのアプリケーションでは、デバイスのVDDピンを4.5V~20Vのシステム電源に接続し、デバイスのENピンを2.1V~20VのロジックHIのGPIO出力で駆動する必要があります。その他のアプリケーションでは、VDDピンおよびENピンを一緒にシステム電源から直接、またはGPIO出力から駆動できます。TPSI2240-Q1のすべての制御構成では、一般的に必要とされる抵抗やローサイドスイッチなどの追加の外部コンポーネントは必要ありません。
2次側は、S1からS2までのスタンドオフ電圧が±1.2kVの双方向MOSFETで構成されています。TI TPSI2240-Q1 MOSFETのアバランシェ堅牢性と熱を考慮したパッケージ設計により、外部部品を必要とせずに、システムレベルの誘電体耐性試験(HiPot)と最大1mA(TPSI2240C-Q1の場合は0.6mA、TPSI2240T-Q1の場合は3mA)のDC高速充電器のサージ電流を堅牢にサポートできます。
TI TPSI2240-Q1は、自動車アプリケーション用にAEC-Q100認定済みです。
特徴
- 自動車アプリケーション用に認定済み
- AEC-Q100グレード1:-40°C~+125°C、TA
- 低EMI:
- 追加部品なしでCISPR25クラス5の性能に適合
- アバランシェ定格MOSFETを内蔵
- 誘電体耐性試験(Hi-Pot)の信頼性を考慮して設計および認定済み
- TPSI2240-Q1 IAVA = 1mA(60sパルス)
- TPSI2240C-Q1 IAVA = 0.6mA(60sパルス)
- TPSI2240T-Q1 IAVA = 3mA(60sパルス)
- スタンドオフ電圧 1,200V
- Ron = 130Ω(Tj = 25°C)
- Ton、TOFF <>
- IOFF = 1.22A(1000V時、Tj = 105°C)
- 誘電体耐性試験(Hi-Pot)の信頼性を考慮して設計および認定済み
- 1次側低電源電流
- オフ状態の電流(Tj = 25°C):3.5µA
- 機能安全に対応
- ISO 26262およびIEC 61508システムの設計を支援するドキュメントを使用可能
- 堅牢な絶縁バリア:
- 動作電圧 1500VRMS/ 2120Vpcで予測寿命30年以上
- 強化絶縁定格VISO、最大4750VRMS
- 熱性能を向上させるワイドピンを備えたSOIC 11ピン(DWQ)パッケージ
- 沿面距離とクリアランス距離:8mm以上(1次側 / 2次側)
- 沿面距離とクリアランス距離:6mm以上(スイッチ端子間)
- 安全関連認定
- (申請予定)DIN EN IEC 60747-17(VDE 0884-17)
- UL 1577部品認定プログラム(計画中)
アプリケーション
- ソリッドステート リレー
- ハイブリッド、電気、パワートレインシステム
- バッテリマネジメントシステム(BMS)
- エネルギー貯蔵システム(ESS)
- ソーラーエネルギー
- オンボード充電器
- EV充電インフラ
簡素化されたアプリケーション・スキーム
ブロック図
公開: 2026-02-10
| 更新済み: 2026-02-16

